Back to Home Page of CD3WD Project or Back to list of CD3WD Publications

CLOSE THIS BOOKHandbook for Emergencies - Second Edition (UNHCR, 1999, 414 p.)
16. Water
VIEW THE DOCUMENT(introduction...)
VIEW THE DOCUMENTOverview
VIEW THE DOCUMENTIntroduction
VIEW THE DOCUMENTAssessment and Organization
VIEW THE DOCUMENTThe Need
VIEW THE DOCUMENTImmediate Response
VIEW THE DOCUMENTWater Supply Systems
VIEW THE DOCUMENTWater Sources
VIEW THE DOCUMENTPumping Equipment
VIEW THE DOCUMENTTreatment
VIEW THE DOCUMENTStorage
VIEW THE DOCUMENTDistribution
VIEW THE DOCUMENTKey References

Handbook for Emergencies - Second Edition (UNHCR, 1999, 414 p.)

16. Water


Figure

Overview

Situation

Water is essential to life and health. In emergencies, it is often not available in adequate quantity and quality, thus creating a major health hazard.

Objective

To provide sufficient safe water for the refugees and to meet communal needs in the most cost-effective way.

Principles of response

· Give priority to quantity while respecting quality;

· Refugees should be directly involved in the development and operation of the water supply;

· Ensure consideration of water supply at the site selection and planning stages and coordinate response closely with physical planning, public health and environmental sanitation measures;

· If at all possible, avoid the need to treat water - it is better to use a source that does not need treatment. Treatment plants must always be correctly operated and maintained. If large numbers of refugees are concentrated in camps, disinfection of drinking water is absolutely necessary. Other types of treatment should be considered according to the characteristics of the raw water;

· Provide a reserve supply and spare capacity to meet temporary difficulties and the needs of new arrivals;

· Take account of seasonal variations in water quantity and quality;

· Seek expert advice and coordinate closely with the appropriate national services.

Action

· Calculate the water requirement and organize an immediate assessment of water supply possibilities;

· Make an inventory of water sources and assess all sources in terms of their water quality and yield;

· Protect existing water sources from pollution and provide good quantities of water of a reasonable quality;

· Improve access to supplies by developing sources and a storage and distribution system to deliver a sufficient amount of safe water, including a reserve supply;

· Ensure regular testing of water quality;

· Set up infrastructure for operation and maintenance;

· Maintain and update information on water resources obtained during needs assessment; planning, construction, operation and maintenance.

Introduction

1. People can survive longer without food than without water.

The provision of water demands immediate attention from the start of a refugee emergency. The aim is to assure availability of enough water to allow its effective distribution in the required quantities, and to ensure that it is safe to drink.

Adequate storage capacity and back up systems for all components of a water system must be assured; interruptions in the supply may be disastrous.

2. If it is evident that available sources are inadequate (in terms of yield or water quality), arrangements must be made to find alternative sources. If necessary, water may have to be imported to the site (by truck, barge, pipelines, etc.). Where even the most basic needs for water cannot be safely met by existing resources, or when time is needed for further exploration and development of new sources, refugees should be moved to a more suitable location.

3. Water quality is difficult to assess. Always assume that all water available during emergencies is contaminated, especially if it is taken from surface water bodies (lakes, ponds, rivers, etc.). All sources of water used by refugees must be separated from sanitation facilities and other sources of contamination. In many circumstances, treatment will be needed to make the water safe to drink. Safety of the water must be assured right through to its consumption in the household.

4. As it is difficult to predict the life-span of a refugee camp, it is best to plan on a cost-effective, long-term basis.

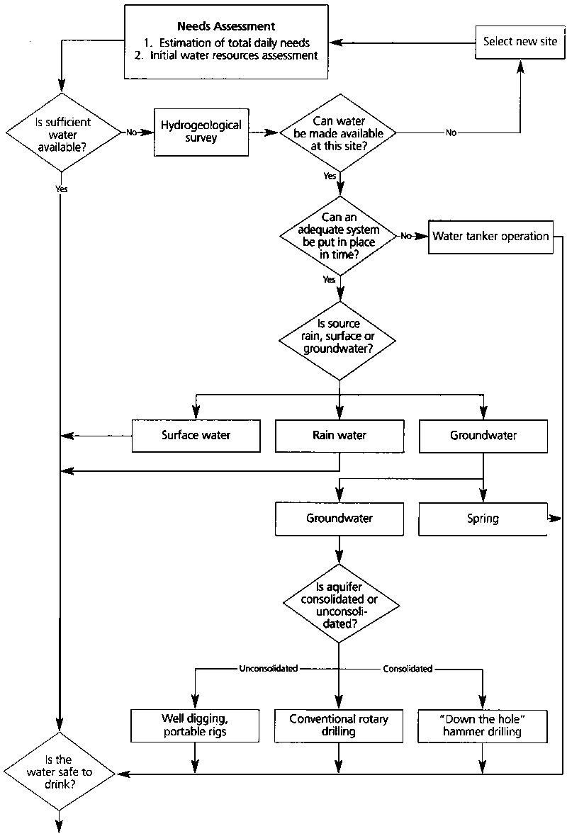
5. Figure 1 (a and b) shows some of the considerations for planning an emergency water supply system.

6. The sectors of water, sanitation and site planning are highly interdependent. This chapter should be read in conjunction with the chapters on these topics.

Assessment and Organization

· An immediate, on the spot, assessment of local water resources in relation to needs is essential;

· Technical expertize is required and local knowledge is most important. Outside expertize should be brought in only when clearly necessary;

· Involve the refugees, use their skills and train them to operate and maintain the system;

· Technology and equipment should be simple, reliable, appropriate and familiar to the country;

· Refugees may compete with the local population for water resources. This may cause problems between the two groups;

· Available sources must be protected from pollution at once;

· The water supply system must be supported by appropriate environmental health measures and hygiene.

An immediate, on the spot assessment in relation to needs is essential.

7. The government's central and local authorities should be involved as much as possible in this assessment. Knowledge of the local terrain and conditions is indispensable and expertize from outside the country should be brought in only when clearly necessary.


Figure 1a - Needs and Resources Assessment

General considerations for planning an emergency water supply system


Figure 1b - Needs and Resources Assessment

General considerations for planning an emergency water supply system

8. Available sources must be protected from pollution at once. Rationing of scarce water may be needed initially in order to ensure survival of the weak and equity in distribution to the rest of the refugee population. The design and construction of a water supply system should be cost-effective and efficient bearing in mind long term needs, and should use simple but appropriate technology to facilitate operation and maintenance.

Assessment

9. The objective of an assessment of water resources for human consumption is to ascertain the availability of water (its quantity and quality) in relation to the demand.

10. Estimating the need, or demand, for water does not require special expertize, however, the assessment of supply possibilities does. Assessing the supply means identifying possible sources, and assessing the potential for developing and exploiting those resources.

11. Sources of water can be identified by: the local population, the refugees themselves, the lie of the land (groundwater is often near the surface in the vicinity of rivers and in other low places; its presence at shallow depths is usually indicated by some types of vegetation); maps (topographical, geological), remote sensing imagery (satellite images, aerial photography), previous surveys of water resources; national or foreign experts (hydrologists, hydro-geologists); and water diviners.

12. Assessing the water resources requires expertise in for example water engineering, sanitation and in some cases logistics. It includes assessing topographical advantages (gravity) and disadvantages (pumping requirements), and analysing the overall environment of the refugee sites. Further surveys will be necessary to organize the water supply system and should cover relevant information on the refugees, other beneficiaries, and the socio-economic characteristics of the host community. The results of such assessments and surveys should be systematically filed to ensure that such data will be available for future reference.

13. UNHCR maintains a standby arrangement with certain organizations whereby qualified and experienced water engineers and other experts can be provided at short notice for deployment to emergencies. (See Appendix 1, Catalogue of Emergency Response Resources, for further details). If it becomes clear that locally available expertize will not suffice, assistance from the Programme and Technical Support Section at Headquarters should be requested without delay.

14. Seasonal factors must always be carefully considered.

Supplies that are adequate in the rainy season may dry up at other times.

Local knowledge, historical and hydrological information and statistical interpretation should all be taken into account to determine the seasonal patterns.

Organization

15. Bear in mind that the economic and social bases of refugee groupings differ from those of the host communities. In addition, an influx of refugees may over-strain water resources used by the local population and lead to tension between the two groups. Special arrangements should be made with local authorities and other implementing partners for adequate operation and maintenance arrangements; the technology used in the water supply systems should be carefully evaluated to ensure it is appropriate and that long term operational needs (fuel, spare parts, management, etc.) will be within reach of the refugees and camp managers.

16. The provision of safe water could become impossible without the beneficiaries' understanding and cooperation. To the extent possible the system should be developed in collaboration with the refugees who should be involved with its operation and maintenance from the start.

Even the best system needs continuing maintenance, otherwise it will break down.

Refugees without prior experience should be trained.

17. In order to be effective, water quality control and treatment have to be combined with improved personal hygiene and environmental health practices. Basic public health education stressing the importance of avoiding pollution of the water by excreta and of the use of clean containers in the household, will be essential. The water supply system design and construction must be closely coordinated with site planning and layout and must be supported by health, education and environmental measures, in particular sanitation.

As a general rule, technology should be kept simple. It should be appropriate to the country and should draw on local experience.

Where pumps and other mechanical equipment are necessary, supplies should be standardized as far as possible.

Locally available material and equipment should be used as much as possible.

Local familiarity, availability of spare parts, fuel and ease of maintenance are priority considerations.

18. Both organizational and technical aspects of the complete water supply system need to be carefully monitored. The use of the system must be controlled and water wastage or contamination prevented. Maintenance must be assured, and technical breakdowns quickly repaired.

The Need

· Demand: Calculate on at least 15 litres per person per day. Absolute minimum survival allocation is 7 litres per day.

· Quality: To preserve public health, a large amount of reasonably safe water is preferable to a smaller amount of very pure water;

· Control: The water must be safe: test the physical, chemical and bacteriological quality of new sources before use and regularly thereafter, and immediately following an outbreak of a disease which might be caused by unsafe water.

Quantity

19. Minimum water needs vary: it increases with air temperature and physical exercise. As a general indication, the following amounts of water are desirable:

Minimum daily requirements:

Minimum survival allocation: 7 litres per person per day. This should be increased to 15-20 litres per person as soon as possible.

Communal needs and a spare capacity for possible new arrivals should be added.

Health centres: 40-60 litres per patient per day;

Feeding centres: 20-30 litres per patient per day.

20. Further needs may include: livestock, sanitation facilities, other community services, irrigation and construction of camp infrastructure (e.g. roads or concrete structures). The more convenient the supply, the higher will be the consumption.

21. Give priority to quantity while respecting quality. A reduction in the quantity of water available to individuals will directly affect the overall health status of the refugee population. As supplies are reduced, personal and domestic hygiene suffers, and the reduction is reflected in increased incidence of parasitic, fungal and other skin diseases, and diarrhoeal diseases. Even those individuals who may have traditionally lived on less than the normally recommended amount of water will require more water when living in a refugee camp, because of crowding and environmental factors.

22. The availability of water will be a factor in deciding on a sanitation system. Pit latrine systems do not need water to function; but showers, washing, laundry or pour-flush toilet facilities all require water.

23. Water will also be needed for livestock in many refugee situations. Take great care to avoid pollution or depletion of scarce water resources by livestock, separation of human water supply points from those used by animals is a must. As a rule of thumb, cattle need about 30 litres of water daily. Water will also be needed to irrigate food (vegetable gardens, crops) cultivated by refugees. Annex B of UNHCR's Water Manual provides additional indicative figures on water requirements including livestock and agricultural crop needs.

24. Water will probably be of little use in controlling major fires on refugee sites owing to a lack of sufficient quantity and pressure.

If more refugees are expected to arrive, plans must allow for a substantial spare capacity over the initially assessed needs.

Quality

25. The water must be both acceptable to the refugees and safe to drink. Water that tastes and looks acceptable will be drunk by refugees who may unknowingly expose themselves to the dangers from microbiological organisms. Water-borne diseases are not usually as serious or widespread a problem as the water-washed diseases such as skin and eye infections which result from insufficient water from personal hygiene.

Thus, a large quantity of reasonably safe water is preferable to a smaller amount of very pure water.

26. The most serious threat to the safety of a water supply system is contamination by faeces; once the water has been contaminated it is hard to purify it quickly under emergency conditions.

27. Water may contain pathogens, particularly certain viruses, bacteria, protozoan cysts and worm eggs which are transmitted from faeces to mouth. Water contamination by human faeces is the major concern, although animal faeces in water may also cause disease transmission. Water contamination by urine is a significant threat only in areas where urinary schistosomiasis (Schistosoma haematobium) is endemic.

By far the greatest risk associated with polluted drinking water is the spread of diarrhoea, dysentery and infectious hepatitis (Hepatitis A).

28. Diarrhoea and dysentery are caused by a variety of viruses, bacteria and protozoa. The numbers of viruses and protozoa in water will always decrease with time and will always decrease most rapidly at warm temperatures. Bacteria behave similarly, but in exceptional circumstances may multiply in polluted water, The infectious dose of the viruses and protozoa is typically very low, whereas the dose of bacteria needed to establish an infection in the intestine may be large.

29. New water supplies should be tested for bacteriological quality before use and existing ones checked regularly and tested again immediately following any outbreak of disease which might be caused by unsafe water.

30. Potability analysis involves studying the chemical, physical and bacteriological characteristics of the water. Although it is possible to examine water for a specific pathogenic organism, a much more sensitive test for routine analysis uses an indicator organism, called Escherichia coli (coliform, or E-coli), which is a normal inhabitant of the intestine of warmblooded animals and is excreted in large numbers. If these bacteria are found in water, faecal pollution is indicated and the sample is therefore potentially dangerous.

31. Concentrations of faecal coliform are usually expressed per 100ml of water. As a guide:

Faecal
Coliform/100 ml 1-10

Water Quality reasonable quality

10-100

polluted

100-1000

very polluted

> 1000

grossly polluted

32. In cases where the water is disinfected by chlorination, it is easier and more appropriate to test for the presence of free available chlorine than for bacteria. The presence of free chlorine in the range between 0.2 mg/l and 0.5 mg/l at the distribution point shows that the bacteria have almost certainly been killed and that the water cannot be heavily polluted with faecal or other organic matter.

33. The water must, of course, be safe at the time of consumption or use in the household, not just at the distribution point. Domestic hygiene and environmental health measures to protect the water between collection and use are important. The water in storage tanks and any tanker trucks should also be tested periodically.

34. Where drinking water is scarce, use non-potable, brackish or salty water for washing.

Immediate Response

· If even the minimum amount of water cannot be made available in time from local sources, the refugees should be moved.

· Whatever the water source, take immediate action to prevent pollution by excreta. (See chapter 17 on environmental sanitation for further details).

· Organize a distribution system that prevents pollution of the source and ensures equity if there is insufficient water.

35. Short-term emergency measures may be necessary while the longer term supply system is being developed or pending the move of the refugees to a more suitable site. If the locally available water supply is insufficient to meet the minimum needs of the refugees, arrangements must be made to bring in water by truck.

36. If this is not possible, the refugees must be moved without delay. Often, however, the quantity of water available will meet initial minimum needs; the immediate problem would be water quality.

37. The refugees will be using either surface water or, less often, ground water (well or springs) - usually whatever water is closest, regardless of quality. Whatever the water source, take immediate steps to prevent pollution by excreta.

The best immediate response is likely to be organizational.

38. Work with community leaders to organize the refugee community and make the community aware of the possibilities and dangers of existing water sources and convey the idea of trying to prevent pollution of these sources by excreta. If the source is flowing, supplies must be drawn off upstream and a special area set aside for this. Then allocate an area for washing, and finally downstream of the settlement, allow any livestock to drink (see figure 2). Fence off parts of the river banks as necessary, and beware of any dangers in the water, such as reptiles.

39. Where the source is a well or spring, fence off, cover and control the source.

Prevent refugees from drawing water with individual containers that may contaminate the source.

40. If possible, arrange to store water and to distribute it at collection points away from the source. Not only does this help avoid direct contamination but storage can make water safer.

41. From the start, families will need to be able to carry and store water at the household level. They must be able to transport at least 10 litres (from water distribution points to the household) and store at least 20 litres per household (1 household = 5 persons). Suitable containers (10-20 litres) are essential. Collapsible jerry-cans are recommended, especially when their transportation to the site may involve airlifts. Jerry-cans must have narrow inlets to prevent contaminating objects getting in. For this reason, buckets and other wide necked containers are not recommended. Sometimes empty cooking oil containers or the like are available which may be appropriate.

If the immediately available supplies of water are insufficient, action to ration supplies and to ensure equitable distribution will be a priority.

42. Rationing is difficult to organize. The first step is to control access to the sources, using full-time guards if necessary; uncontrolled distributions are open to abuse. Distribution at fixed times for different sections of the site should be organized. Vulnerable groups may need special arrangements. Every effort must be made to increase the quantity of water available so that strict rationing is unnecessary.

43. In parallel to these steps, action must be taken to improve the quantity from existing sources and the effectiveness of any distribution system. Plan how the need for water may best be met in the longer term. The following sections outline the main considerations.

Water Supply Systems

(See Water Manual, Chapter 12)

· A water supply system is a combination of structures (intakes, pumping sets, treatment, storage and distribution facilities and drainage outlets) necessary for the production (collection, treatment, storage) and distribution of potable water;

· Ensure the system components are compatible with each other and appropriate in view of the supply and demand, and can be maintained from locally available resources and at the lowest possible cost;

· The system will have to be planned, designed, constructed and put into operation in a short period of time (involving the refugee population as much as possible). The complexity of the task requires professional expertize which should be sought at the beginning of the project. Pay attention to long-term operation and maintenance requirements from the start.

44. As soon as possible, make an overall plan for the longer term water supply system. At least some elements of the plan will be problematic - there is often a lack of basic data or difficulty in obtaining the planning or design tools (cartography, hydrological data, etc.). The following steps should be taken:

i. Search for adequate sources;

ii. Preliminary surveys. Assess water quantity and quality (see above). Assess topographical advantages (gravity) and disadvantages (pumping requirements). Collect additional, relevant information on the refugee community, on any other beneficiaries, on the social and economic characteristics of the host community, on the overall environmental framework of the refugee sites;

iii. Implementation arrangements. Analyze the possibilities and constraints of all parties interested in the project and allocate responsibilities for project implementation, including operation and maintenance. Clarify arrangements for funding, contractual procedures, project monitoring, financial matters and reporting;

iv. Production of the design concept (see Chapter 12, paragraph 2, UNHCR's Water Manual). Consider the alternatives, taking into account implementation time, technology considerations and cost-effectiveness;

v. Detailed surveys. To refine all aspects and details of the adopted design. These include further water analyses, identifying building materials, further measurements of water production at sources, detailed topographical surveys of the position of water sources, storage tanks and distribution points;

vi. Production of final designs;

vii. Organization of refugee involvement on the project. Identify relevant skills and expertize among the refugees. Organize refugee committees;

viii. Implementation of the project. Besides construction, other inputs are required, such as the technical supervision to ensure that construction is carried out in accordance with previously approved plans and that payments for construction reflect the real value of the works accomplished;

ix. Organization of operation and maintenance, including the organization of a committee in which refugees and relevant assistance sectors are represented (health, sanitation, community services). Ensure there is continuous engineering support and employ a caretaker or a group of caretakers to carry out the operation and maintenance tasks.

45. See UNHCR's Water Manual for additional information and details on these issues (chapter 6, paragraphs 1, 36; chapter 11, paragraphs 2, 3, 11; chapter 12, paragraphs 5, 12-8,16).

46. An ill-conceived or badly managed water supply system will soon create problems. The long-term needs of the refugees should be considered while searching for solutions to the emergency needs. All efforts to avoid long-term problems will prove, with time, very valuable.

Water Sources

(See UNHCR Water Manual Chapter 6)

· Rain water, groundwater from springs and wells or water from municipal and private systems are usually of better quality than surface water from sources such as rivers, lakes or dams and should be used if available;

· Surface water should be considered to be contaminated and must be treated prior to use;

· Physical protection of the source from pollution will be essential;

· New or repaired sources and equipment should be disinfected before use;

· Develop a data bank of water sources.

Introduction

47. There are three main natural types of fresh water: surface water (streams, rivers, lakes), groundwater (underground or emerging as springs) and rain water.

48. Considerations in choosing between alternative sources of water in an emergency include:

i. Speed with which source can be made operational;

ii. Volume of supply;

iii. Reliability of supply (taking into account seasonal variations and, if necessary, logistics);

iv. Water quality, risk of contamination and ease of treatment if necessary;

v. Rights and welfare of local population;

vi. Simplicity of technology and ease of maintenance;

vii. Cost.

49. Take careful account of systems and methods already in use locally. Adoption of well-proven and familiar techniques, combined with action to improve protection against pollution is often a sound solution.

50. Besides organizational measures to protect the water supply, some form of treatment may be necessary. However, if possible use sources that do not require treatment. The treatment of unsafe water, particularly in remote areas, can be difficult and requires trained supervision to be reliable.

51. Gather as much technical information as possible on the different water sources to allow a simple cost-benefit analysis of alternative solutions. The decision on which sources to develop and the technological approaches to be used should take into account the need to develop systems to efficiently cover both immediate and longer-term needs.

Surface Water

Water from streams, rivers, ponds, lakes. dams and reservoirs is rarely potable; its direct use is likely to require treatment measures that may be complicated to plan and implement during most refugee emergencies.

Rainwater

52. Reasonably pure rain water can be collected from the roofs if these are clean and suitable. This method can only be the major source of water in areas with adequate and reliable year-round rainfall; it requires suitable shelter and individual household storage facilities. It is, therefore, not a suitable solution in most refugee emergencies.

Every effort should be made to collect as much rainwater as possible.

53. Small rainwater collection systems, for example using local earthenware pots under individual roofs and gutters, should be encouraged. Allow the first rain after a long dry spell to run off, thus cleaning the catchment of dust, etc. The supply of water that may be collected by this method is estimated as follows:

54. One millimeter of yearly rainfall on one square metre of roof will give 0.8 litres per year, after allowing for evaporation. Thus, if the roof measures 5 × 8 metres and the average annual rainfall is 750 mm, the amount of rain water which may be collected in a year equals: 5 × 8 × 750 × 0.8 = 24,000 litres per year or an average of 66 litres per day (on many days there will be none).

55. Rain water may be a useful supplement to general needs, for example through special collection for community services such as health and feeding centres, where the safety of water is most important. It should also be noted that surface water is particularly likely to be contaminated in the rainy season. Thus rain water may be a useful source of safe water for individual use at a time when other water is plentiful but unsafe.

Groundwater

56. Groundwater is contained in aquifers. Aquifers are rocks or groups of rocks capable of transmitting, storing and yielding water.

They may be formed by loose sediments (silt, sand, gravel), fractured rocks or otherwise porous rocks (fractured lavas, granites, metamorphic rocks, sandstones, etc.). The microbiological quality of groundwater is usually very good in view of the filtration undergone by water in its transit through rock pores (An exception to this filtering effect is when the size of the fractures in the rock is large.)

57. The use of groundwater during refugee emergencies would almost always be the preferred solution: if available, groundwater usually provides the most cost-effective alternative to obtain quickly the necessary quantity and the best quality. However, the decision to use it for long term needs should be made after a detailed assessment of the aquifer and all factors relating to the recharge, transmission and release of water and on the availability of relevant expertize and equipment.

Springs are the ideal source of groundwater.

58. Water from a spring is usually pure at the source and can be piped to storage and distribution points. It should be taken off from above the refugee camp site if possible. Care should be taken to check the true source of spring water, as some apparent springs may really be surface water which has seeped or flowed into the ground a short distance away. The yield of water from a spring may vary widely with the seasons. It will be at its minimum at the end of the dry season and early in the rainy season. Seek local advice.

It is essential that spring water be protected against pollution at the source.

59. This can be by a simple structure built of bricks, masonry or concrete, from which the water flows directly through a pipe to a tank or collection point. Care must also be taken to prevent contamination above the take off points.

If the need for water cannot be met by springs, the next best option is to raise groundwater.

60. Groundwater can be raised by infiltration galleries, tube wells, dug wells or boreholes. (Infiltration galleries extract ground-water horizontally, for example through tunnels and/or ditches). The choice of method will depend on the depth of the water table, yield, soil conditions and availability of expertize and equipment.

61. Without good groundwater resource surveys, preliminary test drilling, or clear local evidence from nearby existing wells, there is no assurance that new wells or boreholes will yield the necessary amount of water of the right quality. They can also be expensive.

A hydrogeological survey must be undertaken before starting any extensive drilling programme.

62. The yield of infiltration galleries, wells or boreholes depends on the geological formation in which they are constructed, the topographical characteristics of the site, the construction techniques and the pumping equipment to be used. Any new well or borehole must first be developed to full yield by an initial period of pumping at a fast rate. This pumps out finer soil particles, allowing water to pass more easily into the well. Yields can be raised by increasing the size of the well below the water table, for example in the case of a shallow well, by an infiltration gallery across the line of groundwater flow. If wells are sited too close together, yields will be reduced.

63. Wells, boreholes, infiltration galleries and pumps should be disinfected immediately after construction, repair or installation, as they may have been polluted during the work -two or three buckets of a 2.5% chlorine solution in water would be a suitable disinfectant. They should be located where surface water and, in particular, any seasonal rain or flood water, will drain away from the well head. They should be above and at least 30 metres away from any sanitation facilities and their discharge. Special techniques are used in the design and construction of these facilities to avoid the pollution of their water.

Sea Water

64. Sea water can be used for almost everything but drinking, thus reducing fresh water requirements. In locations where no adequate sources of fresh water exist but where sea water is near, desalinisation is one possible but costly option. Neither of the two basic methods - distillation using the sun's heat nor the use of modern desalinisation plants - is likely to meet immediate fresh water requirements in a major refugee emergency, and is therefore strongly discouraged. If no fresh water sources are available at a given site, relocation of the refugees must be considered as a matter of urgency.

Municipal and Private Systems

65. Existing municipal and private water supply systems in the vicinity of the refugees, for example those belonging to industrial or agricultural establishments, may be able to meet part or all of the need during the emergency phase and should be used where possible before taking unnecessary measures to develop other sources. A substantial increase in the yield and quality of such systems may be possible.

Pumping Equipment

(See UNHCR Water Manual, chapter 7)

· Pumps will generally be needed in refugee emergencies. Seek expert local advice on what is suitable and remember that operators, fuel and spare parts will be needed;

· As much as possible, use gravity rather than pumps for water distribution and treatment systems;

· Emergency water supply solutions involving pumps should be designed to ensure long-term and effective operation: avoid ad-hoc solutions;

66. Once an adequate source of water has been established, arrangements are needed to store and distribute the water to meet minimum needs.

The distribution system should use gravity whenever possible: gravity fed systems are much less costly and easier to maintain than pumping systems.

67. In areas subject to seasonal flooding, or where the level of a river source varies markedly, great care must be taken in placing any pumps, distribution, storage and treatment systems. It may even be necessary to mount a pump on a raft.

68. Water can be raised in two basic ways: by hand, using some kind of water container or bucket, or by using pumps (which may be driven by hand or engine). Nobody should be allowed to put individual containers into the source. A captive rope and bucket carries a low pollution risk. In this system, only the single rope and bucket that is fixed to the well is used to draw water - refugees fill their own containers from this captive bucket. The system is more reliable and much cheaper than a pump.

Where it can meet the demand, a hand operated system is to be preferred. Not more than 200 people should depend on a well with one rope and bucket

69. The main uses of pumping equipment in refugee water supply systems are:

i. Pumping water from wells or boreholes;

ii. Pumping water from surface water intakes;

iii. Pumping water into storage reservoirs.

70. Additionally there may be a need to use pumping equipment for other purposes, for example, feeding water treatment plants, boosting the flow through long pipelines, feeding water tankers. Gravity flow systems should be used as much as possible for these purposes as a way to minimize pumping requirements.

71. All pumps have moving parts and require regular maintenance. Professional advice should be sought on the selection and placing of pumps. Local familiarity, fuel supplies, spares, ease of maintenance and, above all, reliability, will be the major considerations in pump selection. Hand-pumps may be appropriate because they reduce dependence on outside supply of spare parts and fuel. However, in a refugee emergency, the sudden and large concentration of people requires maximum output of available water. Motorized pumps have a far greater output and may, therefore, be indispensable.

72. In some circumstances, pumps powered by solar panels may be suitable. The currently available pumps are expensive for their output but very reliable and involve no direct running costs. The pumps naturally work best in direct sunlight but will still work with light cloud cover. A solar pump might be a solution when the output of a handpump would be insufficient but large mechanised pumps are not necessary.

73. The theoretical capacity required of the pump depends on available storage, likely demand, and variations in demand throughout the day. A reserve for breakdowns, new arrivals, etc. should be provided. The minimum daily period during which a pump should be idle is that required to allow the level of water in the source to recover to its old level. Pumps should not be operated at night. Always have a pump on standby in a major supply system to cover repairs and maintenance.

Treatment

(See Water Manual, Chapter 8)

· The most serious threat to safety of a water supply is contamination by faeces;

· Only treat water to the extent necessary. Disinfection of drinking water is required if large numbers of refugees are concentrated in camps;

· All water treatment methods require some expertize, regular attention and maintenance;

· In refugee emergencies, the priority is to improve the physical and the bacteriological characteristics of drinking water. Only under very special circumstances would the improvement of chemical quality be considered;

· Cloudy or turbid water should be clarified before disinfection because chlorinating cloudy or turbid water is ineffective;

· Water purification tablets or boiling are not generally appropriate for large scale water treatment.

Introduction

74. The potability of any source has to be assessed before a decision to use it for human water supply is taken.

75. The importance of trying to find a source that does not require treatment is obvious.

If treatment is necessary it should be the minimum required to ensure acceptably safe water, using appropriate technology and a reliable operational and maintenance system.

76. Correct plant operation and maintenance must be assured. If large numbers of refugees are concentrated in refugee camps, disinfection of drinking water is absolutely necessary. Other types of treatment should be considered in accordance with the characteristics of the raw water

77. Determining how to treat water on a large scale is best done by experts. However, simple and practical measures can be taken before such help is available. Full explanations of all treatment methods applicable in refugee emergencies are given in Chapter 8 of UNHCR's Water Manual. All methods require regular attention and maintenance.

78. Besides the physical measures to protect water at its source and initial disinfection of water sources (usually by chlorine), there are four basic methods of treatment: storage, filtration, chemical disinfection and boiling. These can be used singly or in combination.

Storage and Sedimentation

79. Storage is the simplest method of improving water quality. It causes some pathogens to die off and any heavy matter in suspension to settle ("sedimentation").

Leaving water undisturbed in containers, tanks or reservoirs improves its, quality.

80. Storage of untreated surface water for 12 to 24 hours will already cause considerable improvement in its quality; the longer the period of storage and the higher the temperature, the greater the improvement. Be aware, however, that in refugee emergencies, it is very seldom that the amount of water available would be enough to allow the water intended for drinking purposes to be stored for more than a few hours before it is distributed to users. Where sedimentation tanks are used, their capacity alone should equal one day's consumption, thus allowing sedimentation to take place overnight.

81. Longer storage time can help control schistosomiasis (bilharzia), as the parasites die if they do not reach the fresh water snail within 24 hours of excretion by an infected person, or if they do not reach a human or animal host within 48 hours of leaving infected snails. Thus two day's storage would provide an effective barrier to transmission of the disease, provided snails do not enter the tank.

82. Sedimentation clarifies cloudy water which can be greatly speeded up by the addition of aluminium sulphate (Alum). A two-tank system is often used, the first tank being a settling tank with the second storing the clarified water. If additional treatment (e.g. chemical disinfection) is required, it can be done in the second tank, and a third one used for storage if necessary.

83. Great care should be taken to prevent pollution of stored water. Storage tanks must always be covered: the dangers of contamination of open tanks more than offset the advantages of direct sunlight. The storage area should be fenced off, and if necessary guarded, to prevent children playing or swimming in the water.

Filtration

84. Sand filtration can be an effective method of water treatment. A proper slow sand filter works in two ways. Passage of the water through the sand physically filters out solids, and, more importantly, a thin and very active layer of algae, plankton, bacteria and other forms of life develops on the surface of the sand bed. This is called the "schmutz-decke", where micro-organisms break down organic matter.

85. The rate of filtration depends on the surface area, depth and type of sand through which water is passed, and the depth of water above the level of the sand surface. The usual size range of the sand is 0.3 - 1 mm. Provided the rate of filtration is slow enough, the quality of the treated water is very good.

86. Many types of sand filters are described in the available technical guides (See key references). A packed drum filter can be improvized if drums and sand are available and this may be a good way of providing limited quantities of safer water quickly, for example for a health centre. The water passes down through sand on a 5 cm layer of gravel and is drawn off at a rate that should not exceed 60 litres per hour for a 200 litre drum. If a tap is used, unfiltered water equal to the amount drawn off is simply added to the top. Other types of sand filters include the slow sand filters, the horizontal sand filters and the river bed filters or infiltration galleries (suitable only where the bed is permeable). These can be used to treat larger amounts of water but are likely to be more difficult to set up quickly and effectively. For a river source a possible intermediate measure is to dig a well close to the bank. The water recovered will be river water but will have been filtered through the bed and bank.

Chemical Disinfection

87. Disinfection of water on a large scale is a rule in all refugee emergencies. Purification of wells, sand filters, pumps and piped water systems will be required initially. Iodine or various forms of chlorine can be used for disinfection and purification. Chlorine is more widely used, cheaper and often more readily available. The most generally suitable form of chlorine for refugee emergencies is calcium hypochlorite powder. Expert advice is essential for large-scale chlorination. As with all other water treatment methods, disinfection requires regular attention; it will be of little value if it is not fully reliable. Whilst clear water usually only requires chlorination, turbid water usually requires sedimentation and/or filtration before the chemical disinfection. Chlorination should therefore take place after any sedimentation or filtration process has been undertaken. It requires at least thirty minutes to act.

88. Care must be taken to ensure strict control of any chemical disinfection process and particularly to test the water for chemical residual levels after each disinfection and before distribution. After chlorination, and once chlorine has reacted, (about 30 minutes after dosage) there should be at least 0.5 mg/l (0.5 parts per million) of free available chlorine left in solution, in other words, still available to kill bacteria. The amount of chlorine required to achieve this is usually a broad indication of the level of pollution. If the amount of free available chlorine is much above 0.5 parts per million, people may not be prepared to drink the water; over-chlorinated water tastes unpleasant and will have the reverse of the desired effect if people therefore prefer untreated water.

89. A pocket size chloroscope (chlorine comparator kit, preferably of the DPD1 type) tests for residual chlorine levels. It consists of two tubes, each containing a measured quantity of the water under test, which can be visually compared for colour. One of the two tube samples is coloured by the addition of a chlorine sensitive reagents (o-toludine, a common reagent, should be avoided, as it decomposes in hot climates; it is also a poor indicator if the water has been over-chlorinated). The other tube is looked at through a range of standard coloured glass slides; the chlorine concentration can be read-off directly after matching the colour of the tube with the added reagent with that of the nearest standard. This test is simple and all treatment plant attendants should be trained to use it to check frequently the water quality. In view of the fact that water may be kept in storage, after chlorination, for some time before distribution, and bearing in mind that residual chlorine levels tend to drop with time, it is important to ensure any water leaving the plant should have, at least, a residual chlorine content of 0.4 mg/l (or parts per million) of free available chlorine to be regarded as safe.

90. When chlorination equipment is not working, the water should not normally be distributed. Therefore to ensure a continuous water supply, back-up chlorination equipment should be available in any water treatment plant.

91. Chlorine and iodine water purification tablets are also available, but are rarely suitable for water treatment for large populations. They may be used in health or supplementary feeding centres.

1 DPD is Diethyl-P-Phenylene Diamine.

Boiling

92. Boiling is the surest method of water sterilization. At low altitudes, water that is simply brought to the boil can be assumed to be free of pathogenic bacteria. Boiling should, however, be continued for one minute for every 1,000 metres of altitude above sea level, as the boiling temperature reduces with altitude. Prolonged vigorous boiling is often recommended but is not necessary to destroy the faecal-orally transmitted pathogens; it wastes fuel and increases the concentration of nitrates in the water. Water with high nitrate content is dangerous for very young babies. Domestic fuel supplies may, in the longer term, be the determining factor: boiling requires about 1 kg of wood per litre of water. However, if the refugees have traditionally boiled their water and can continue to do so, this should be encouraged and, at least initially, might make the need for other types of treatment less urgent.


Figure

Storage

· All refugee sites must be provided as soon as possible with adequate water storage facilities;

· Water storage may be the only means of ensuring a constant availability of water to cover the needs of a camp population at a given site;

· In general, use local technology for the design and construction of storage tanks or reservoirs. However, using prefabricated tanks may sometimes be the only way to provide water quickly enough;

· Ensure that the size, location and overall design of storage tanks are compatible with all other system components and design characteristics.

93. In nearly all systems, it will be necessary to store water in covered tanks between the sources and distribution points. As well as providing an essential reserve both during the emergency and for long-term use, storage will facilitate monitoring, collecting, treating and distributing safe water.

All refugee sites must be provided as soon as possible with facilities to store an adequate reserve of water.

94. The size of the reserve to be used will depend on the number of people and on the nature of the water supply system.

Water can be stored in various locations:

i. At the water collection point in tanks;

ii. In central storage tanks (before or after treatment) to balance supply with demand and to allow for gravity-fed distribution;

iii. At distribution points in tanks, including public stand-pipes or other service points at health centres, camp administration facilities, staff houses, etc.;

iv. At the refugee household level in small containers. These containers should not be the same as the ones used to collect and transport water from distribution points.

95. Whatever the type of storage needed, adequate enclosure should be provided to prevent any contamination from humans, animals, dust or any other source. A tight cover and dark storage also prevent algal growth and breeding of mosquito larvae.

96. In areas with pronounced dry and rainy seasons, the construction of a reservoir to collect water may be an option, despite the dangers of pollution and of mosquito breeding. An erosion-protected overflow spillway should always be provided in this case. Catchment tanks for the collection of surface water can also be considered. Pits are dug in the ground to catch and hold the water which runs off hard ground during heavy storms. They need special lining to hold the water and should be covered if possible.

97. Tanks above ground may be needed where the water table is very high and contamination cannot otherwise be avoided. Many types of simple, air portable, butyl rubber storage tanks are available, and some can be supplied with a complete distribution system. Headquarters' advice should be sought if local resources cannot meet this need.

Distribution

(see Water manual, Chapter 10)

· An appropriate water distribution system should ensure an even coverage of water needs among camp beneficiaries;

· Keep the distribution system simple;

· Under normal circumstances, water distribution in refugee camps should be carried out through public distribution stand-pipes;

· The water distribution system should minimize waste.

Refugees must have easy but controlled access to water.

Ideally, no dwelling should be further than 100 metres or a few minutes' walk from distribution points.

98. Experience has shown that where people have to fetch water from considerable distances, they tend either not to fetch enough to limit water-washed diseases or to collect water from closer but contaminated sources. Water distribution will be an important consideration in the layout of the site. The areas round the distribution points should be paved with stones or gravel, or protected by boards, with a run off structure to allow proper drainage.

99. Water can be distributed to individual users in many ways, depending on local conditions. Uncontrolled access by individual co sumers to primary water sources should be avoided.

A distribution system should have a sufficient number of outlets to ensure that people do not need to wait for long periods to have access.

100. Service and administrative buildings should be provided with private connections.

Equity in the distribution of scarce water is an extremely important consideration.

101. While vulnerable groups (the sick, wounded, most severely malnourished, children, pregnant and lactating women and the disabled) should have adequate and assured allocations, scarce water must be evenly shared among the rest of the population. Refugees should be encouraged to assume responsibility for equitable distribution. Arrangements should be carefully monitored to detect and prevent abuses. In some situations, water meters have proved a cheap and effective way of identifying excessive use and reducing consumption.

102. The main components of a water distribution system are the pipes themselves. Between source, storage and distribution points, water for domestic use should flow only in pipes to protect its quality. Other system components are break-pressure tanks, valves, service reservoirs and the watering points.

103. Standpipes and push taps are recommended to be used as outlets where possible. Multiple tap standpipes are normally constructed, each installation having usually between 5 and 10 individual taps. Taps are very vulnerable and spares must be available. Where water supplies are limited and the site is crowded, valve distribution points which can be chained shut may be the only effective solution.

There should be at least one tap per 80-100 refugees and no more than 200 refugees per handpump or per well with one rope and bucket.

104. The larger the number of people using a single source or outlet of water, the greater the risk of pollution and damage. Whatever the final distribution system, this must be carefully controlled and supervized - guards are often needed.

105. The design, construction, operation and maintenance of the water supply system should be carried out bearing in mind the need to minimize water wastage (from taps, pipes etc.) This is particularly important in systems based on low yield water sources or on those requiring treatment or pumping.

106. The community itself will also generate a certain amount of waste water. This must not be allowed to become a danger to public health, and it may instead be usefully recycled, for example to water livestock, irrigate vegetable gardens or in pour-flush latrines.

Key References

Assisting in Emergencies, A resource Handbook for UNICEF Field Staff, Emergency Operations Unit, UNICEF, New York, 1986.

Community Water Supply. The Handpump Option, A Joint Contribution by the United Nations Development Programme and the World Bank to the International Drinking Water Supply and Sanitation Decade, World Bank, Washington, 1987.

Emergency Water Sources, Guidelines for Selection and Treatment, S. House & B. Reed, Water Engineering Development Centre (WEDC), Lough-borough University, 1997.

Engineering in Emergencies, A practical Guide for Relief Workers, Davis J., Lambert R., IT Publications on behalf of RedR. Intermediate Technology Publications Ltd., London, 1995.

Environmental Health Engineering in the Tropics:

An Introductory Text, Cairncross S., Feachem R., John Wiley & Sons, Chichester, 1983.

Guidelines for Drinking Water Quality, 3 Volumes, Second Edition, WHO, Geneva, 1993.

Handbook of Gravity-Flow Water Systems for Small Communities, Jordan Jr. T.D, UNICEF/Nepal, Kathmandu, 1980.

Hand Dug Wells and their Construction, Watt S., Wood W., Intermediate Technology Publications Ltd., London, 1977.

Handpumps, Technical Paper Series 10, International Reference Centre for Community Water Supply and Sanitation, The Hague, 1977.

Principles of Water Quality Control, Tebbutt, T.H.Y., Pergamon Press, Oxford, 1973.

Stow Sand Filtration for Community Water Supply in Developing Countries, A Design and Construction Manual, Technical Paper Series 11, International Reference Centre for Community Water Supply and Sanitation, The Hague, 1982.

Small Community Water Supplies, Technology of Small Water Supply Systems in Developing Countries, International Reference Centre for Community Water Supply and Sanitation, John Wiley & Sons., Chichester, 1983.

Small Water Supplies, Cairncross S., Feachem R., Ross Bulletin No. 10 The Ross Institute of Tropical Hygiene, London, 1978.

Water Manual for Refugee Situations, Programme and Technical Support Section, UNHCR, Geneva, 1992.

Water and War, Report on the Symposium on Water in Armed Conflicts (Montreux, Nov. 1994), International Committee Of The Red Cross, Geneva, 1995.

TO PREVIOUS SECTION OF BOOK TO NEXT SECTION OF BOOK