Back to Home Page of CD3WD Project or Back to list of CD3WD Publications

CLOSE THIS BOOKSmall Scale Production of Lime for Building (GTZ, 1985, 80 p.)
3. Technical and Production Information
VIEW THE DOCUMENT3.1 Quarrying and kiln feed preparation
VIEW THE DOCUMENT3.2 Fuels
VIEW THE DOCUMENT3.3 Limeburning
VIEW THE DOCUMENT3.4 Hydration

Small Scale Production of Lime for Building (GTZ, 1985, 80 p.)

3. Technical and Production Information

3.1 Quarrying and kiln feed preparation

Economic quarrying and preparation of stone for firing is a vitally important precondition for the long term viability of the project. It can easily be underrated, often resulting in wasteful, uneconomic practices which endanger the viability of the project. The techniques and methods adopted will depend on the particular conditions at each location and therefore nothing specific can be advised but it must be stressed that careful planning is essential. This stage of the production process must be planned with the following aims in mind:

a) to provide safe working conditions,

b) to install as economic a process as possible without eliminating available working places unnecessarily and without making the working conditions unnecessarily difficult,

c) Specially trained and experienced personnel will be required to carry out a geological survey, advise on the quarry plan and also to do blasting if necessary.



3.1.1 Selection of site

As a general rule, the most convenient quarrying location for a low output limeworks is one where stone is quarried from the side of a hill. The stone would be prepared (or dressed) at the quarry face and taken down the hill directly into the kiln.

The following factors should be taken into consideration when selecting a suitable quarrying site.

Geological factors: Quality of stone and the ease of extraction are the criteria for quarry site selection.

If a choice of sites exists they must be set off against each other, and the stone with the best quality at the lowest extraction cost selected. The ease of extraction will depend on the type of material to be quarried and the geological setting in which it is found.

Often there is a substantial difference between the quality of stone in one stratum and that in another. To acquire a uniform kiln feed, the preferred strata should be worked separately either leaving the waste material behind or removing it to a waste dump. However, if the difference in quality is small the different strata should be well mixed before being fired.

The ideal stratification is one where the dip of the bedding is sloping slightly up into a hill and where the usable layer are thick and easily accessible. The downward sloping (down into the hill) quarry makes the transportation of the quarried stone up the slope and to the kiln more difficult and will generate drainage problems in the rainy season.

Further it should be noted that it may be easier and cheaper to quarry the strata along the side of the hill rather than into it, especially if the strata dip downward. Also, quarrying should follow the dip or strike rather than cut across it, which would result in a greater variance in feed quality.

Overburden: The thickness and hardness of the overburden, and the corresponding cost of removing it, are the other important factors for determining the acceptability of a lime deposit.

A thick or difficult to strip overburden could easily render a small project unfeasible due to the relatively high cost of stripping manually. It may very well be cheaper and will certainly be quicker to obtain the assistance of the local division of the Roads or Public Works Department, or even to hire a private roads contractor, to strip and remove the overburden, especially if additional access road and site clearance work needs to be done anyway.

Deposits on a hillside are likely to have less overburden than those on level ground but they may be more difficult to strip. It is advisable to dispose of waste a reasonable distance away from the quarry to avoid having to move it again in the future.


Hillside Stratification and Quarrying Alternatives

Note: Quarrying along the dip A would make for a quarry floor which is too steep. To avoid drainage problems during the rainy season and the additional effort required to haul the quarried stone up the slope of the quarry floor and then down the hill to the kiln, the area C would have to be excavated as one progressed into the hill. The situation on side 11 of the hill is preferable. It would be advantageous in the case described above to quarry along the strike as far as possible before quarrying into the dip.

3.1.2 Quarry plan

The quarry plan consists of decisions on:

a) position and layout of the quarry,
b) flow of material, i. e. haulage, stock piling,
c) the extraction techniques, i.e. blasting method and plant equipment to be used,
d) dressing techniques,
e) future developments of the quarry.

Since each situation presents its own conditions, only general recommendations are made:

- The quarry layout should be such that it allows for easy access and maneuverability of loading and haulage machinery or animal driven carts on the quarry floor. At the same time, it should accommodate comfortably all the necessary manpower and their movements in the quarry. Double handling should be avoided.

- The choice of whether to use manual or mechanical means of dressing, loading or transporting depends on the implications of the alternatives in the particular context, but in general in a low output works, in the rural areas of a developing country, manual means are likely to be the most suitable.

-The method of extraction selected should be such that it ensures an adequate supply of stone feed with a limited amount of dressing effort. For example if blasting is necessary, the techniques used should be such as to limit the need for secondary blasting and provide a maximum amount of stone of the required size.

- Care should be taken to avoid flooding during the rainy season. It is advisable to acquire specialist knowledge for this as well as for the quarry plan in general. The local Geological Survey and Mining Department (government) may have a section with personnel to assist small scale miners.

-The future physical development of the quarry must be considered.



3.1.3 Quarrying

Stripping is the removal of overburden such as sand, gravel or clay of varying densities in preparation for quarrying. The ease with which it can be removed and the economic implications of the means available will determine the means used.

In a small project where the amount of soil to be removed is small and also relatively loose, the overburden can be stripped manually, using pick and shovel and wheelbarrows. An animal driven plough could be used to loosen the soil if it is hard.

If mechanical means such as bulldozers, scrapers and trucks are available that may be preferable both in terms of economy and efficiency.

Extracting is the removal of limestone from the quarry face. It should be carried out in a safe and systematic manner to provide a size of stone which will reduce the amount of effort required in its preparation for firing. The methods used, depend mainly on the nature of the material. The softer type limestones could be extracted by means of chisels, wedges, crowbars and picks and shovels, or by compressed air hammers, with or without a light blast depending on the specific conditions. The harder variety how ever, such as marble or dolomite, will require blasting. The type of blasting used depends on:

a) the nature of the joints and fissures in the rock, i.e. number, size and relative position of joints in the rock;

b) size of material required;

c) explosives available and relative costs;

d) drilling equipment available and the ease with which it can be used, i.e. hardness of material and topography of quarry.

It is essential that blasting be carried out by specialists. Blasting is a skill acquired through many years of experience and if conducted by "amateurs" can be both unsafe and uneconomic.

Dressing constitutes the preparation of stone, after it has been extracted from the quarry face, to the required size and shape. The methods used can be either mechanical or labour intensive.

The labour intensive methods are the use of hammers and chisels of varying sizes. A system of dropping a heavy metal ball on large pieces of rock to break them could also possibly be used. The most important thing to note when using labour intensive methods is that stone is easier to break along the grain than across it.

Mechanical methods of dressing and handling may become feasible when a small limeworks and a stone crushing operation are going to be implemented together. A saving in the blasting cost will be achieved since all the stone blasted will be used. If a stone crusher is not implemented concurrently, it could be that up to 30 % of the stone quarried would be lost in dressing. Further, the demand for stone by a small limeworks alone will not occupy a mechanical plant to an extent which will make its operation economic. The same applies to highly mechanized loading and haulage machinery.

Transportation: The dressed stone can be transported by wheelbarrows, wagons or tubs on rail (of wood or metal), animal driven carts, or by aerial ropeway.

Stock piles: If the cash availability permits, it will be cheaper when contracting for the blasting, to blast stone for a 3 to 6 month demand rather than having the blasting contractor transport equipment out to the site more often, especially when the distance from the contractor's site to the limeworks is great. Furthermore under conditions where there is a possibility of plant breakdown or labour availability fluctuation, for example where people employed in dressing may need to work in the fields for part of the day or for a period, it may be necessary to separate the stone preparation from the limeburning operation. This can be done by increasing the stock pile of kiln feed.


Figure

3.2 Fuels



3.2.1 Heat requirements and thermal efficiency

Calorific values

coals and cokes


25120 fuel oil

- 37680 kJ/kg fuel

37680 wood

- 41870 kJ/kg

12560 producer gas (coal)

- 14650 kJ/kg fuel

348

- 855 kJ/m³

The theoretical heat requirement for burning high calcium lime is given by Boynton as 770 kcal/kg (i.e. 3.2 million kJ/tonne). This is a minimum heat requirement. In practice it is inevitably exceeded due to heat losses. Heat is lost through:

- radiation,
- products of combustion, carbon dioxide evolved,
- discharged quicklime,
- drying stone,
- dust from kiln.

The heat required in practice depends on the "thermal efficiency'' of the operation which in turn depends on the nature of the limestone fired, the type of kiln, nature of the fuel used and the skill of the operator.

Thermal efficiency is expressed as:


According to Bessey, thermal efficiency can vary between 30 -85 % in large modern kilns, and be as low as 20 % in simple wood-fired batch kilns.

Assuming a well designed and operated simple mixed feed vertical shaft kiln has a thermal efficiency of 40 %, the fuel to be used has a calorific value of 30000 kJ/kg and the % available oxide is 85 %, the amount of fuel required per tonne of limestone charge would be:

Searle says "Vertical kilns differ greatly in their efficiency, and fuel consumptions of 400-640 lbs of coal or coke per ton of lime are common", i.e. approximately 182-290 kg per tonne limestone.

In a mixed feed operation the mixes of 1:4 coal to stone, 2:3 wood to stone and 1:2 charcoal to stone, are weight ratios which could be adopted to commence trials with, to be adjusted later as required. If the calorific value per kilogram fuel and the % available lime is known, a more accurate estimate of quantities can be made using the method described above. Probably this will change with experience in firing.

3.2.2 Fuel types

The selection of fuel, besides the kiln design and operation implications, depends on the cost per thermal unit (kJ), the behaviour of the fuel in use and the quantity and nature of impurities. There are various types of fuel that can be used for small scale lime burning; coal, coke, anthracite, lignite, peat, wood, as well as producer gas and fuel oil.

Coal differs in calorific value, in the degree of volatility and the type and quantity of impurities. Coal having a moderate to low volatile content is best for use in mixed feed operations, i.e. bituminous to subanthracite coals. The use of high volatile coals in such operations will result in part of the heat value escaping with the exhaust gases. They are best used in gas producers and to a lesser extent in external fireplaces.

The major impurities and levels of acceptabiIity are:

- Volatile sulphur which burns to sulphur dioxide and is absorbed by the lime should be less than 2.5 %.

- Ash content should be less than 6 % but could go up to as much as 10 %. Low calorific fuels tend to have a higher proportion of ash.

- Water content should not exceed 6 %. A high water content results in excessive, cooling of the flame and therefore a waste of heat.

The size of the coal fired should be as uniform as possible and at least in the size range of 10-40 mm diameter.

Coke is a very good fuel for limeburning either mixed with the limestone or to produce gas. A pure lime can be produced in a mixed feed operation by using a furnace coke since it contains a small amount of ash and sulphur. It is, however, difficult to light and burns less easily. For this reason, soft burnt coke produced in coke ovens is preferable. Gasworks coke is not satisfactory since it contains a high level of sulphur.

Anthracite can be considered as the best fuel for a mixed feed operation, possibly with the exception of wood. It is a coal with very little volatile matter. It has a high calorific value and ignites more easily than coke. The only likely disadvantage is its high cost.

Peat is a fuel with a low calorific value and high volatility. It would be best used to produce gas but could be used dry in a mixed feed operation to produce agricultural lime.

Lignite/Brown coal has the same low calorific value and high proportion of volatile matter as peat but also contains a large proportion of water. It is best used to produce gas. The producer should be larger than one for coal since lignite is a bulkier material. In addition, provision must be made in its design to cool the gas to condense the excess water so that it may be removed. Lignite often occurs in large quantities in locations close to limestone and therefore may be a more economic alternative to coal transported over a long distance.

Heavy fuel oil or a mixture of heavy oil and used motor oil can be used to produce a very good quality lime. A simple method is to transform the oil into an oil vapour which is then mixed with a suitable proportion of air and ignited in chambers around the periphery of the kiln to produce a flame which is fully developed before it leaves the combustion chamber, i. e. before it comes into contact with the limestone. There are various methods of atomizing the oil and mixing it with the necessary amount of air. In principle, the oil is preheated to a runny consistency and then injected under a slight pressure into a chamber where a blast of steam or air under pressure vaporizes it. The oil vapour and air mixture is ignited and the flame produced is directed towards the column of limestone in the kiln. The skill of the operator lies in his ability to mix the necessary amount of air and oil, or steam and oil, so as to produce a flame of such a length and intensity as to fire the limestone column to the centre without overburning any part of it, and without choking up the pores of the limestone with soot due to too lean a mixture.

In modern applications the oil is injected into specially designed gasification chambers where tit is mixed with a predetermined mixture of air and recirculated hot flue gas, and oxidized to produce hot fuel gas which is introduced into the calcining zone where it ignites. These methods are generally more efficient but are comparatively expensive to implement and generally inappropriate for small scale production.

The oil must have a sulphur content of less than 2.5 %

The type of gas to be used in a small scale application is producer gas. This is a good fuel for burning lime with the advantage of providing the possibility of using low grade fuels which could not be used in a mixed feed operation. The disadvantages are that its use requires a higher capital outlay than a mixed feed kiln and also more skill and effort in operation. If used correctly it can produce a flame similiar in quality to that of wood with the advantage of not contaminating the lime. Further, a more evenly burnt product could be obtained since it facilitates better control of firing. Producer gas is made by passing a mixture of steam and air through a bed of fuel at least 1.5 m deep. The specific design of gas producer will depend on the type of fuel used. For example lignite . and wood will require a deeper bed than coal. The fuel is charged at the top of the column and as it descends it is dried by the rising hot gases. It descends further in the column and acquires the temperature at which it parts with tar. Further down the column the fuel is decomposed into a gas mixture of carbon monoxide and some hydrogen. Lower down it is burnt in the ordinary manner providing the heat necessary for producing the gas in the upper layer. The ash falls through a grate into a pit from which it can be removed manually.

The gas can be produced by passing air through the bed of fuel alone but the use of steam together with air is preferable. Steam will prevent clinker forming on the grate and also produce a cooler flame. The consistent and uniform supply of air and steam is of the utmost importance for the production of a good and consistent supply of gas. (See below, producer gas fired kilns.)

Wood is the traditional fuel for limeburning and from a technical point of view is ideal. It produces a long flame which is able to penetrate further into the limestone mass and throws off heat slowly and uniformly promoting even firing. In addition wood, on being fired, generates a considerable amount of steam which tempers the flame temperature. It is therefore almost impossible to overburn any of the lime when using wood as a fuel.

The use of wood is particularly effective in batch kilns. Dry or green wood can be used, preferably of the hard, dense varieties. It should be cut into lengths of approximately 250 mm if it is to be used in a mixed feed kiln, and if in an updraught type to lengths which suit the particular requirements.

The use of wood needs very special attention to avoid denuding the landscape which, in addition to the less important aesthetic damage, could cause soil erosion problems and may limit its availability for other uses, e.g. in rural areas of developing countries for heating and cooking purposes. In principle, if it is used it should be replaced.

Wood chips and other combustibles could be burnt in specially designed external fireplaces. Biogas is another form of fuel that could possibly be used. Theoretically, many types of, fuels could be used but the practical implications often limit the range of choice. It is essential to ensure that an adequate and dependable supply exists in the long term.

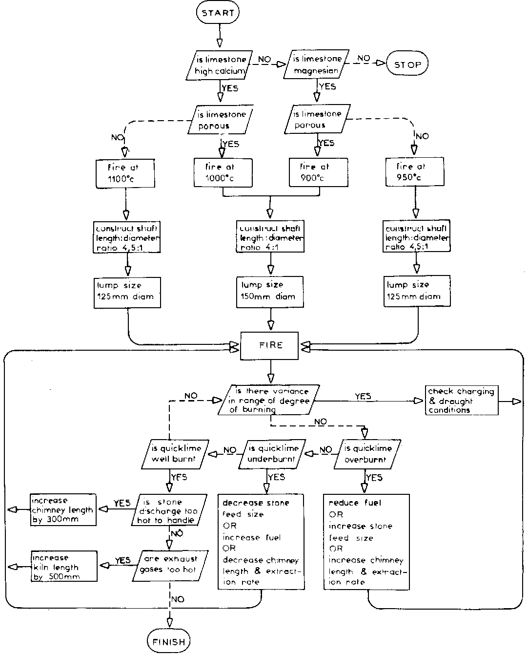
3.3 Limeburning

The purpose of this section is to provide the project worker with:

a) a basic understanding of the principles of limeburning (calcination) and the factors which determine successful production of Iime;

b) a general description of kilns that can be used in small scale limeburning;

c) technical and operational information on small vertical shaft mixed feed kilns.

3.3.1 Principles of limeburning and factors effecting the production of lime

3.3.1.1 Physical factors

Stone size: -A small stone can be fully calcined more easily and quickly than a large one. The selection of stone size will be based on the necessary temperature of firing and the corresponding firing time. These will depend on the physical and chemical characteristics of the stone.

For a given stone type, the size of the stone can be increased or decreased affecting the draught through the kiln and thus the rate at which the heat rises up the kiln shaft. The rate at which the fire rises up the shaft determines the length of time a stone is fired at the calcining temperature (firing time). Large stones have larger air gaps between them allowing air to flow through the shaft easily. Smaller diameter stones however, make the flow of air through the kiln difficult resulting in a slow rising of the fire and possibly overburning. Therefore, if a small stone is used the draught should be increased, by lengthening the kiln shaft or chimney, to avoid overburning.

For a shaft length of around 4.5 m and a chimney height of 1.5 m the following approximate stone sizes would probably be satisfactory:

- coarse crystalline 100 mm diameter
- fine "rained crystalline marble or dolomite 150 mm diameter
- poorly crystalline 175 mm diameter
- porous (chalk or marl) 200 mm diameter

Stone shape: It is preferable to use stone of a cubical or spherical shape. Flaky material will tend to obstruct the flow of air through the kiln, causing channelling and a bad distribution of heat.

Grading of stone: -A uniform, consistent size of feed is of primary importance. A variance in stone feed size will result in the smaller size being overburnt or the larger size having a core of unburnt material, or both. In addition, uneven firing will result, because the draught in its passage up the shaft will select the easiest path forming chimneys (channelling) and firing the material around the chimneys more than elsewhere.

Strength of stone: -The vertical load of a tall column of material will crush a soft stone or, if not crushed, a tall column of soft stone may create an excess amount of dust prohibiting successful firing, due to abrasion in its passage down the shaft. Special care must be taken to avoid these effects by reducing the length of the kiln shaft as is necessary. Firing of marl or chalk, both of which are soft stones, will require short kiln shafts.

3.3.1.2 Density, porosity and crystal structure

Effect on calcination temperature and firing: Limestone including magnesian limestones may be highly or poorly crystalline, i. e. have a well defined crystal structure or not. It may be coarse or fine "rained, dense or porous. Limestone is a sedimentary rock which, when metamorphosed becomes highly crystalline, e.g. marble or dolomite.

A highly crystalline limestone is hard, fine or coarse "rained material, of which the coarse "rained varieties are more dense than the fine. A dense, coarse "rained stone requires a higher calcination temperature and/or a longer firing time than the fine "rained. Poorly crystalline rock is generally softer e.g. calcrete, and comparatively more porous than the highly crystalline stone. Porous stone requires a lower calcining temperature and/or shorter firing time than do the more dense varieties.

Shrinkage - overburning: - The porosity of the stone is reduced with a temperature increase above the calcination temperature or an extended firing time. The stone shrinks (becomes overburnt) by the increasing of crystal size and hence the reduction in the number and size of pores. The typical characteristics of an overburnt stone are low reactivity requiring long and careful hydration, and low plasticity.

Dense, coarse "rained crystalline stone becomes overburnt more easily than the fine "rained or porous stone and therefore requires more careful firing.

The effect of impurities:Impurities cause slags to form around the surface of the stone which result in a reduction in porosity (overburning) at lower temperatures than would otherwise be the case. Impurities both in the stone and in the fuel have this effect but the purity of the stone is more important.

Decrepitation or spalling: - It has been found that both crystal size and structure have an effect on whether a stone will disintegrate (decrepitate or spell) during firing. In general the coarse crystal variety is more susceptible to fracturing and disintegration. However, the research results are not conclusive. Therefore the only safe way of determining whether decrepitation occurs or not is by testing the stone, preferably under field conditions. The chemical composition of the stone does not affect its structural stability during firing.

3.3.1.3 Heat and temperature

Heat is added to limestone to remove the CO2 (carbon dioxide) and form quicklime.

The rate at which the stone is heated to bring it to the temperature at which CO2 begins to dissociate itself from the limestone (dissociation temperature), the temperature at which the stone is fired (calcining temperature) and the length of time the stone lump is kept at the calcining temperature (firing time), all contribute to the efficiency of the firing process both from productivity and quality points of view.

Temperature of dissociation: -The temperatures at which CO2 dissociates from limestone depends on the proportionate amounts of MgCO3 and CaCO3, and on the crystallinity of the stone. The MgCO3 begins to decompose at a lower temperature than CaCO3, a good average being around 725°C and 900°C respectively. Dense, coarse crystalline limestones have a higher dissociation temperature than porous, fine "rained or poorly crystalline types.

Once the dissociation temperature is reached CO2 begins to be released at the surface of the stone lump. If the temperature is maintained dissociation proceeds uniformly inward towards the centre of the lump. In practice, for the CO2 at the core of the stone lump to be released it requires a raising of the temperature above the minimum dissociation temperature. The larger the stone size, the greater the increase in temperature required above the dissociation temperature. Boynton suggests that “the difference between the dissociation temperature of the surface and core may be 300-700ºF (150370°C), depending primarily on the stone's diameter." Further factors influencing the calcination temperatures are the CO2 pressure and concentration and the firing time.

CO2 pressure and concentration: -A dense stone will require a higher temperature of calcination because the CO2 will encounter greater difficulty in reaching the surface of the lump, i. e. a greater CO2 pressure is necessary than would be the case if the stone is porous. Similarly, a large stone, as compared to a small one of the same material, will require a higher CO2 pressure, i.e. a higher temperature, to calcinate. Further, if the atmosphere in the kiln is such that the % CO2 concentration is low, the dissociation temperature is reduced.

For practical purposes, the important thing to recognize is that an interrelationship between CO2 pressure, % CO2 concentration and dissociation temperature does exist, and that once the optimum temperature is determined (by trial and error or by design), the firing conditions must be kept the same to ensure a consistent quality.

Calcination temperature and firing time: At any one particular temperature above the minimum necessary, the stone must remain at that temperature for a length of time sufficiently long to dissociate all the CO2 from the stone. The higher the temperature above the minimum that the stone is fired at, the shorter the firing time necessary. However, depending on the stone size and type, at a certain. temperature level the. stone will begin to overburn to an unacceptable extent. Ideally, the firing temperature should be set so as to minimize the firing time, i.e. maximize output, without reducing the quality of the lime produced, i.e. overburning it. Boynton suggests that 1149°C for high calcium limes and 1066°C for dolomitic limes will probably be suitable calcining temperatures. The optimum temperature can best be determined by experimentation.

Rate of heating: Ideally, the limestone should be sufficiently preheated so as to bring the stone gradually to the dissociation temperature, and then the calcining temperature, at which it should be kept for a minimum time period.

The rapid increase of the stone's temperature to its calcining temperature is considered to have an adverse effect on quality. Practically, this means that the kiln must be designed in such a way so as to maximize preheating, i.e. the shaft should be as long as possible.

Calcination of dolomite:Dolomite is particularly difficult to fire satisfactorily since the temperatures necessary to dissociate the CO2 from the MgCO3 component of dolomite are lower than those necessary for the CaCO3 component. Firing at the temperature required for CaCO3 will, to a greater or lesser extent, overburn the MgCO3 component making it difficult to hydrate. It is recommended that if a dolomite has to be used it should be fired at as low a temperature as possible. Using a small mixed feed kiln of the KVI-type a temperature of around 950°C will probably suffice for a small stone size. If a choice in fuel does exist wood is preferable since on being fired it will produce steam which helps to cool the fire and hence avoid overburning to some extent.

3.3.2 Kiln designs

Kiln designs and methods of operation (technology) differ in: a) the manner in which fuel is used to bring the stone to the required temperature, and b) the conditions which the stone is subjected to during the course of being fired.

The technology used depends on the: a) physical and chemical characteristics of the stone used, b) fuels used, c) socio-economic and technical factors in the particular circumstances.

The objective of the designer should be to design a limeburning operation which will provide: a) the qualities of lime required, b) a lime of sufficiently low cost, c) an operation which suits the local conditions.

Although it is difficult for a layman to design and determine the optimum operating conditions of a kiln, under the circumstances where a small batch or continuous mixed feed operation is appropriate and feasible, the layman could implement it with a general knowledge of the subject and a minimum of specialist assistance.

3.3.2.1 Batch fired kilns

These are kilos in which one volume of stone is fired at a time. The kiln is fired, allowed to cool, the quicklime is extracted, stone is reloaded and the kiln fired again.

Appart from the open air method of firing stone in layers with wood, batch kilns are the oldest and most well tried method. They are still successfully used in many parts of the world.

There are two types of batch fired kilns:

- the flare or updraught kiln where the stone and fuel are kept separate, and
- the "mixed-feed" type where the stone and fuel are loaded in alternate layers in the kiln.

Updraught kilns are either heavy stone structures or are built into the side of a hill, traditionally conical in shape, with a height of around two times the maximum width. The opening at the top for loading is around 1/3 of the internal diameter, and at the base, the opening for extraction is about 1/4 of the diameter. A typical kiln of this type is the Honduran kiln. The modern versions of updraught kilns are similar to the kilns used in the Medani-Sennar-Kosti-Road-Project in Sudan, or the box type updraught kiln such as the one developed by Hodges.

Firing is carried out in a firing chamber which is either re-built with each batch or which is a permanent feature of the structure. The former is an arch or dome built of large pieces of limestone over a grate into which the ash from the fire can fall. Limestone of a progressively smaller size is loaded above the firing chamber to the top of the kiln. The method of loading and the size of stone used, which depends on the fuel used and the kiln design, are very important factors for the production of good quality lime.

Where the firing chambers are a permanent feature, such as in the Hodges updraught kiln, special trenches are built into the kiln. The way in which stones of different sizes are arranged in the kiln is equally important with this type of firing chamber. In both cases firing is very much a matter of trial and error and can best be learnt by experience.

In both methods there are no means of ascertaining when the limestone has been completely burnt except indirectly by observing, through the inspection or poking holes, the colour of the limestone during firing which should be a bright cherry red when the right temperature is reached. Usually firing is continued for 48 hours after the fire has reached the maximum temperature (cherry red colour). This means about 72 hours per batch in total. A large proportion of overburnt and underburnt material can be expected (around 25 % of each).

Mixed feed type batch kilns are most commonly used in the rural areas of developing countries, particularly because of their mode of operation. They require relatively little attention during firing. In design they are similar to those used for continuous mixed feed operations. They vary mainly in the method of operation. Limestone. and fuel are fed in alternate layers up the kiln shaft, in the required proportions, fired and allowed to cool. Then the product is extracted.

Compared with kilns which are operated continuously they are wasteful of heat. This is a very important factor for consideration particularly in a situation where fuel is scarce, expensive or a long distance from the production site. The economy of fuel is low in such kilns because of the huge waste of heat in raising the temperature of the kiln walls each time a new batch is started, and also because of the loss of heat to the at" mosphere when the fire reaches the upper limits of the kiln.

The attractive feature of such a kiln for developing countries is that it requires very little attention during firing, making it suitable in situations where labour is scarce or its availability restricted, or where demand is irregular.

For example, its use would be advantageous in a distant rural road project where lime is required for soil stabilization and which is a long distance from a lime producing centre. Under such circumstances the erection and operation of a small lime kiln (or kilns) near the road construction site might be preferable. The method of ascertaining whether the material is completely burnt and the length of time for each batch is the same as in updraught kilns. Kiln designs of this type are like those of the 'Somali kiln, the kiln used in Papua - New Guinea and the 'Khadi Village Industries' type kiln. (See section 3.3.3)

The principles and details of kiln construction and materials suitable for use which apply to the continuous type kilns apply to the batch kilns as well.


Honduran Type Kiln (after sketch in Bessey)


Example of Kilns Used on the Medani-Sennar-Kosti Road in Sudan


Updraught Kiln (from Hodges)


Somali Kiln (from Bessey)


A simple Shaft Kiln for Wood-Firing (after Hoskings)

3.3.2.2 Continous kilns

There are two different types of kilns which may be suitable for a low demand situation; the vertical shaft kiln and the horizontal kiln.

Vertical shaft kilns are symmetrical, either circular, elliptical or square in shape and are fired either internally or externally. Mixed feed kilns are the internally fired type and are recommended for use wherever a very high quality product is not required. The externally fired types are more difficult to construct, and for efficient and effective use require special design and operating effort. The installation of such a kiln to fire a limestone of less than 95 % CaCO3 is considered wasted effort since the quality lime produced will not be sufficiently high to sell as high grade lime which would warrant the higher capital and fuel cost. Externally fired kilns, particularly if using low technology methods, generally consume more fuel than the mixed feed type.

In mixed feed continuously-operated kilns {internally fired) solid fuel such as wood, coke and coal is charged id alternate layers with limestone at the top of the kiln. The fuel is burnt in the middle third of the kiln shaft to calcinate the limestone. The rising hot gases from the combustion in the firing zone (middle third) preheat the limestone in the top 1/3 of the shaft whilst the material in the lower third is cooled so +hat it may be comfortably withdrawn through discharge openings at the base of the kiln shaft. For the production of lime suitable for construction purposes, soil stabilization or agricultural use, the mixed feed type kilns are likely to be the most appropriate. They are therefore dealt with in detail in sections 3.3.3 -3.3.4. (See also the drawing of the construction of a vertical shaft kiln p. 54. This is a KVI-type kiln used in Moshaneng, Botswana with recommended variations). A kiln design used in India, as described by R. Spence, has been included below.

Solid fuel, furnace kilns are modernized versions of the traditional updraught kiln. Wood, coke or coal can be burnt in fireplaces built into the wall of the kiln approximately 1/3 the distance up the shaft. It is a method which is most wasteful of fuel and very difficult to operate to produce a consistently good quality quicklime. There is a tendency to fire the limestone at the periphery of the shaft more than at the centre. To limit this, the shaft diameter must be kept to a minimum and if possible, either by the injection of steam or re-cycled flue gases into the fireplace, the flame should be forced towards the centre of the column of limestone. A kiln fired in such a way produces the best results when wood is used as fuel since this has the advantage of producing the long, cool flame which is considered to be most suitable for limeburning. The risk of overburning is avoided. If coal or coke, which produce shorter and more intensive flames are used, the injection of steam or recycled flue gases will lengthen and cool the flame. Volatile coal, which is not suitable for mixing with limestone, could be used if special care is taken. The difference in kiln design when coal is used as the fuel instead of wood, is the size of the furnace. Since. wood is a bulkier material it will require a larger furnace.


Kiln for Quicklime Burning (from Spence)

Producer gas fired kilns: -The fuel efficiency of furnace kilns can be improved if the fuel is converted to producer gas before being fired. The fuel saving factor is that the combustion of the fuel takes place inside the kiln shaft as opposed to in the fireplace. Gas can be produced in gas producers either built into the kiln wall or as separate structures. Although more difficult to construct and also to operate, gas producers built into the kiln wall will guarantee far less heat loss than producers separated from the kiln. It is difficult to say whether the one is preferable to the other. The implications should be considered in each instance. The design of the kilns having gas producers built into the kiln structure is similar to the externally fired kilns with the difference that the bed of fuel in the fireplace is deeper and provision is made to allow steam and air to pass through it. The diameter of the kiln shaft should be a maximum of two meters. If a greater diameter is used it will be difficult to fire evenly right across the shaft cross section. Whether one single producer or several small ones are used, the gas should be introduced at about 1/3 of the height of the kiln and through as many inlets as possible. Air is mixed with the gas either in the producer (primary air), or in the kiln with air which has passed through the cooling zone of the kiln (secondary air), or with both. The producer gas is ignited in the firing zone by the hot secondary air or, if only primary air is used, it is introduced under pressure with the gas into a mixing pipe the end of which is ignited. The proportioning of the two types of air and gas and the pressure at which the mixture is introduced as well as the burner design determine the quality of firing (see diagram of burner for gas firing described by Searle). A well designed and operated gas fired kiln can produce the best quality lime. The gas producer enables the use of fuels which would otherwise be of little value. Lignite, peat and high volatility coal as well as certain agricultural waste material, such as coconut, coffee husk' olive pips etc. can be used to produce gas. Good design and operation of the producer is vitally important. As a general principle the simpler the producer the less likely it is; to break down or operate inconsistently.


Dimensions have not been given since the fireplace will have to be specially designed in each case, depending on the fuel used or the limestone fired. The fireplace must be lined with firebricks and should be insulated. The water container shown in the drawing may be omitted. It is a means of utilizing the heat loss to the furnace walls but its construction and maintenance may be too difficult and costly.


Gas from the producer rises vertically up the gas duct into the mixing duct as does air up the air duct. The two are mixed under a slight pressure before being ignited. The distance of the two ducts from each other and the lenght of the mixing duct determine the nature of the flame. Eeither primary or secondary air can be used. The larger the mixing duct the more intensive the flame. (Sketch from Searle)

Oil fired kilns: - In the simplest form oil is burnt in combustion chambers in the wall of the kiln at around the bottom of the middle third of the shaft. The kiln is easier to construct and operate than the gas fired kiln and will produce approximately the same quality product. Heavy oil or even used motor oil can be used. It is atomized, mixed with the right proportions of air or steam and ignited.

Accurate firing requires the regulation of the mixture of air and oil or steam and oil to ensure a suitable length and intensity of flame. An intensive flame will tend to overburn the limestone whereas a very long flame with an inadequate amount of air will tend to choke the pores of the limestone with soot and will not reach the centre of the column of material.


Injection System Used in Aspropigo, Greece


Indonesian Oil Fired Injection Kilns (after Sobek)

Horizontal kilns: -There are three different types of horizontal kilns: ring kilns, rotary kilns and tunnel kilns. Ring kilns are of specific interest for situations requiring a low technology solution.

A ring kiln or Hoffman kiln can be either circular or elliptical in shape. It is a continuous tunnel structure into which limestone is charged and from which quicklime is extracted continuously. Hot gases are drawn horizontally through the limestone to produce the quicklime. To describe its operation, let us-assume that the kiln is divided into 20 chambers.

Under ideal operating conditions: 1 chamber will be empty, I chamber will be filling, 7 chambers will be pre-heating, 4 chambers will be under fire, 6 chambers will be cooling, 1 chamber will be emptying.

The larger the chambers the more efficient the firing process and the efficiency of the kiln. The limestone is carefully stacked by hand with hollow vertical shafts formed directly below the fuel feeding apertures in the roof of the kiln to take the fuel. Coal. oil or wood can be used as a fuel which is ignited by the very hot gases flowing horizontally through the kiln. The fire is drawn forward by opening and closing draught-inducing caps in the successive chambers. The air is drawn through openings in the external wall of the kiln to a 15 m chimney.

The permanent roof of the kiln may be omitted and substituted by a double layer of bricks covered with sand or ash. This will save on capital cost but makes for a less fuel efficient kiln and one where the lime is susceptible to damage by rain. This roofless kiln can be constructed below ground level and has the advantage that the limestone can be loaded and extracted using a mechanical grab.

The advantages of using ring kilns are that they have a low fuel consumption and can produce a cleaner lime than that produced in a mixed feed vertical kiln. The disadvantages are that the labour cost is high, they require careful attention in operation and have a high capital cost.


Hoffman Kiln, Observed in Greece

3.3.3 Vertical shaft mixed feed kilns, design and construction

Of all the various shapes that have been used, the simple cylindrical shaft type is the easiest to construct and operate. It is likely to be suitable for most situations. Alternate layers of stone and fuel are fed at the top, fired around the middle third and quicklime is withdrawn from openings at the base.

Searle describes the ideal mixed feed kiln as, "... sufficiently high to make the fullest possible use of heat from the fuel and to cool the lime to such an extent that it can be handled with ease. It must be such a shape that the stone and lime will pass easily down through the kiln without any poking or other attention being necessary, and, at the same time, the lime must be burnt uniformly, none of it being spoiled by overheating and none being incompletely burned.

The manner in which the stone and fuel are supplied to the kiln should require the minimum labour, and the withdrawal of the burnt lime should be effected in the simplest possible manner.

3.3.3.1 Shape and dimensions

The circular in plan, perfectly vertical wall shaft is easy to construct, makes for a better distribution of, heat than the square or oval plan types, and also reduces the potential for the material to "hang" in the shaft. The oval plan shafts are best used in externally fired kilns and the square types, although easy to construct, are likely to have problems of heat distribution to the corners. A possible departure from the simple cylindrical shaft kiln is one which tapers slightly to the apex. This shape will reduce the amount of hanging.

The kiln should be as high as possible to maximize both its preheating and cooling zones. This will reduce the heat losses to the atmosphere in the hot exhaust gases and the hot lumps withdrawn. Besides the fuel saving implications, the length of the kiln affects the draught through it.

The kiln height is limited by the draught required, the stone feed strength and the stone's resistance to abrasion during its passage down the shaft. A soft stone such as chalk could not be fired in a tall kiln since the individual lumps would be crushed under the weight of the column of material. Also, a stone type which does not resist abrasion will create excess dust in the kiln inhibiting the fire. The taller the shaft, the greater the abrasion and dust created. Searle suggests that whereas the height of the kiln depends on the physical characteristics of the stone feed, the diameter depends on the output required. However, as a general rule a ratio diameter to height of 1:4 can be recommended for a porous stone feed and 1:4.5 for a dense type.

3.3.3.2 Kiln construction

The kiln must be designed and constructed so that not only will the highest possible quality lime at the lowest cost be attained but also that:

a) it is a strong, stable structure which will require a minimum of maintenance and repairs;

b) it has an easy and safe access for repairs and maintenance work and allows for safe and comfortable operation.

The most economically suitable materials should be used, bearing in mind the social and environmental implications of the choice.

The kiln base must be constructed on firm ground and of a size adequate to take the load of the shaft above and of the kiln contents. It should have as safe and as comfortable a working area as is possible for the discharging of the kiln. It can be made of concrete, masonry or brickwork.

The functions of discharge openings are firstly to allow quicklime out of the kiln and secondly to allow air into it. There are two types of discharge openings. In the one the burnt stone flows out from the centre of the column of material, and in the other the material flows inward towards the centre of the column. The inflow type has the following advantages over the outflow: a) It makes for a more even draught because it is not affected by the direction of the wind. In an outflow type the draught is strongest on the windward side of the column of material. If the wind is strong enough and blows consistently on the one side it will cause uneven burning. b) Draught control is easiest with an inflow type since a portion of the opening can easily be blocked off to the necessary degree (as determined after testing), without inhibiting the extraction of quicklime. c) Extraction of material will require less manual effort since the stone will not need to be shovelled out.

The main disadvantage is that construction is more complicated and probably more expensive. Further, if the opening size is not sufficiently large it will cause the stone lumps to become stuck requiring prodding to release them to continue the discharging. An opening 1/3 of the diameter will probably be sufficient.

An outward flow type opening will be easier and cheaper to construct, the flow of stone out of the kiln will be easier and more even but will require more manual effort. The main problem with this type is the control of draught.

The inflow type is particularly useful if a kiln is built into a hillside or embankment whereas the outflow can best be used in a free standing kiln.

In addition to supporting its own weight and all sundry structures, the kiln wall must support the lateral pressure of the column of material and must resist cracking due to heat expansion. Further, the wall construction must be such that it limits the heat loss due to radiation, and protects the inner lining from sudden changes in temperature. The walls must be sufficiently thick and made of the necessary materials to meet these ends. They are normally of masonry, concrete, brickwork or a combination of these and between 600-1000 mm in thickness depending on the materials used and the size of the kiln.

The wall should be strapped with metal bands, reinforced with mild steel bars, or thickened or buttressed to take the lateral loads.


Base for inflow type discharge opening

Base for outflow type discharge opening


Discharge Opening Alternatives

The inner lining of the kiln wall is subject to the abrasion of the material as it descends down the shaft. It is also subject to wear and tear due to sudden changes in temperature, for example when opening inspection eyes or pokeholes, and due to the chemical action of the lime and the kiln gases. The upper part of the kiln must be protected against abrasion and the middle and lower against chemical action.

Hard, dense bricks are suitable for the upper quarter of the kiln, i.e. hard "blue" engineering or paving bricks, or granite worked smooth so as to reduce the wear on the loaded material in its passage down the shaft.

Hard, fine textured refractory bricks are ideal for lining the firing zone of the kiln. The high alumina type is the most satisfactory as the chemical action of the lime is reduced. A refractoriness of about 1200°C is quite acceptable.

The lining should be carefully constructed with as small a proportion of jointing as possible. The joints between the bricks are particularly susceptible to the abrasive and chemical action of the lime, and must be constructed as thinly as possible or in no time at all bricks will start to fall out of the wall. Three quarters of the kiln shaft, from the base upward should be lined with refractory bricks.

If high alumina refractory bricks are not available hard engineering bricks may be quite suitable and if these are not available, other hard material such as sandstone or schist laid with the grain horizontal could possibly be used, or even blocks of limestone.

If these latter alternatives need to be used they should be well tried during the testing phase in the test kiln described in section 4. In any event, both the short and the long term cost implications of the alternatives must be carefully considered before a decision is made. The cost of regular replacement, bearing in mind the cost of loss of production during the replacement period, may in fact be higher than buying and transporting refectory bricks from a distance.

It is recommended that some form of insulation be built between the inner lining and the kiln wall (at least in the middle half of the kiln). Large amounts of heat can be lost to the walls and then to the atmosphere. Bricks made of diatomatious earth (Kieselguhr), loose diatomatious earth or some other material such as pumice stone, or even air gaps can be used as a means of containing the heat. The insulation should be built between the lining and the kiln wall forming a 50-100 mm layer between them. In addition to insulating, the material can take up movements due to expansion.

The charging opening does not require any special mention but what is important to note is that the working area around the opening must be sufficiently spacious to be safe and comfortable. If necessary a platform of the type drawn in the figure p. 53 should be built round the opening.


Alternative Kiln Wall Combinations

The primary function of the chimney is to assist the creation of the necessary draught through the kiln. Secondly the exhaust gases are drawn away from the workers feeding the kiln making their working conditions be arable.

Loading mechanisms bring the feed (fuel and stone) to the charging opening

Pokeholes should be constructed into the wall of the kiln at suitable positions at the top and bottom of the firing zone to allow for poking at regular intervals to prohibit the development of "hanging" (see hanging). The pokeholes should be such that they can be easily opened and closed during firing and that they are airtight. Inspection eyes should be built into the wall at positions permitting the burning zone to be viewed and the temperature checked at the various levels by using a thermocouple. Other apertures that may be left in the kiln wall are airholes. These should be near the base of the cooling zone of the shaft.


Charging Opening Alternatives and Chimneys


Construction of Vertical Shaft Mixed Feed Kiln

3.3.4 Continuously operated, mixed feed kiln

To produce the best possible quality lime the kiln/e must be designed and operated to:

a) achieve and maintain a uniform distribution of heat,
b) achieve the necessary calcining temperature and maintain it at the required level in the kiln,
c) fire the limestone for the required time period.

To achieve these conditions, design and operation should ensure: -an adequate draught,
the correct loading, sizing and grading of feed, charging and discharging at a suitable rate.

3.3.4.1 Design factors

The purposes of the draught are to provide sufficient oxygen for the fire to assist the combustion of the fuel, and to cool the burnt stone (quicklime) in the lower third of the kiln so as to enable it to be handled with ease on withdrawal. The rate at which air flows through the kiln should be such that it draws the exhaust gases and the fire upward at a rate which corresponds with the length of time the stone lumps must remain in the firing zone (firing time). A short firing time will require a fast flow of air through the kiln and vice versa.

The factors that affect both the quantity and rate of air flowing through the kiln, i.e. the draught are:

- the length of the kiln,
- chimney length,
- sizing and grading of stone and location,
- size and location of openings at the base.

Length of the kiln: - Searle recommends that the kiln be as tall as possible so that both the preheating and cooling zones can be maximized. The length of the kiln however, does not serve this purpose alone but also determines the rate at which the air flows through the kiln. The taller the kiln shaft, the stronger the drawing effect upward.

Chimney length: -The draught can be increased by using a chimney above the loading opening at the top of the kiln. The extent to which it serves to increase the draught depends on its length and cross-sectional area. There are various types contributing more or less to the ease with which the kiln can be loaded, i.e. drawing exhaust gases away from operators loading the kiln.

Sizing arid grading of stone: As state a previously the smaller the stones and the wider the range of sizes, the more difficult it is for the draught to pass through the kiln, and also the shorter the firing time necessary to achieve a well burnt quicklime. The length of the kiln and the chimney must be balanced with the size of stone used so as to get the required draught in the kiln, and hence the necessary firing time.

Charging openings/discharging ports: - The air should be drawn up from the base of the kiln to perform the cooling function, to warm the air used for combustion and to acquire the full effect of the kiln length for these purposes. There are various types of discharge outlets which vary in size and position. The size determines the amount of air let into the kiln, and the position has a qualitative effect on the air flow through the kiln and on the ease of operation.

3.3.4.2 Operational factors

Charging: Correct charge is most important for the assurance of a uniform heat distribution in the volume of stone being fired. Stone of a consistent size and grade must be fed in the correct proportions with fuel in layers which are as fine as is practically possible. This will maximize the degree of mixing of the limestone and fuel. The practical limitation to the layer size or fineness is handling. Generally, the smaller the layers, the greater the amount of handling and the corresponding handling cost, whether manual or mechanical.

The stone feed size and grade should be checked at regular intervals, particularly if hand dressing methods are employed. The fuel feed should also be checked regularly for the same things.

Rate of charging and discharging: -The rate at which stone is charged into the kiln and withdrawn from it affects both the quality produced and the productivity. The rate at which the quicklime is extracted and limestone subsequently charged, is dependent on the rate at which the fire rises up the shaft which in turn depends on the draught and stone size selected. On average 1/3 of the limestone feed fired will be extracted from the kiln every 7-10 hours. In other words, the stone will be in the firing zone (middle third) for a period of around 7-10 hours and will be kept at its peak temperature for about 4 hours. The fire will generally rise up the shaft at between 100-150 mm per hour.

Lighting the fire: -In many instances starting a fire in a mixed feed kiln will be very difficult. Placing oil-soaked rags or wood at the base of the column of material together with some kindling and then lighting will serve to alleviate this problem.

3.3.4.3 Problems -causes and remedies

Overburning results from firing for a longer time and at a higher temperature than necessary. The result is that the stone becomes hard, it shrinks and is then slow to hydrate.

Detection:

Overburnt stone will make a sharp ringing tone when tapped with a hammer, compared with soft burnt stone.

- A fixed volume of overburnt stone will be heavier than soft burnt stone due to shrinkage, i.e. more stone lumps will fit into the same volume.

- If water is poured over an overburnt stone and a lightly burnt stone, the former will react more slowly (low reactivity).

Remedies:

- Reduce the temperature by reducing the fuel: stone ratio (use less fuel).
- Increase the stone size.
- Reduce firing time by increasing the draught (increase chimney length).

Core material results - from underfiring, i. e. firing at a low temperature and for a shorter time than is necessary.

Detection:

- The individual stone lumps when broken to show the inside have a soft, well burnt outer shell which can be broken easily with an ordinary hammer blow, and a hard core which is difficult to break and possibly has a different colour.

- Another way to detect the existence of core material is by pouring water over the burnt lump. The reactive portion will fall away leaving a lump of core in the middle.

A core of 5 mm diameter can be considered as acceptable and can be screened out with ease.

Remedies:

- Reduce draught by closing off some of the air inlet area at the base of the shaft.
- Reduce the stone size.
- Use more fuel.


Trials Procedure

A wide range in quality is likely to be the most common feature of a small low technology operation. It results from uneven firing which is caused by:

- A wide range in stone feed size;
- Uneven loading of stone and fuel, i.e. bad mixing of stone and fuel;

- Draught being drawn into the kiln unevenly, perhaps due to the wind blowing more into one air supply hole than another;

- Hanging.

Remedies:

- Stricter control of stone feed size and grading.
- Stricter control on charging.
- Poking regularly to prohibit the limestone from hanging in the shaft.
- Designing discharge openings so as to ensure the even drawing of air into the kiln.

Hanging or sticking of the material in the shaft is a result of the lateral pressure on the walls of the kiln of the descending column of material. Hanging can be described as the formation of an arch across the shaft which inhibits the continuous flow of material through the firing zone.

The column of material should be inspected and poked regularly to maintain a consistent flow of material. If arches are allowed to form and the flow inhibited, the material above the arch when poked and thus brought into the firing zone will not have been sufficiently preheated to allow the core of the stone lumps to reach the dissociation temperature. Thus the core of the material will remain unburnt.

3.4 Hydration

Hydration or slaking can be described as the process of adding a quantity of water to lumps of lime causing them to disintegrate to a powder, putty or limewash. This chemical reaction between lime and water results in the development of a considerable amount of heat (see "chemical reactions of lime", section 1.5). The form into which lime is slaked depends on the use for which it is required. In the case of lime for use in plasters and mortars, which could be either in the form of a putty or a dry powder, all the implications of using either one of the two, must be carefully studied before any decision is made. Qualitatively, the advantage of the use of lime putty over a dry hydrate are that it is likely to contain a greater portion of fine lime particles and will therefore be more plastic, a characteristic which is preferred in mortars and plasters. Also, the product is likely to be more fully slaked and will therefore be less likely to present any of the typical popping and checking problems that may occur due to the presence of unslaked material. However, more water is required to slake it, so the economic implications of the availability of water take precedence. In a dry area where distances to the market are long, it is likely to be preferable to transport and slake quicklime lumps at sources of water nearer the market than to bring water to the production site and then transport dry lime hydrate or lime putty over a long distance to the market.

3.4.1 Water for hydration

The water used in hydration may be drinkable or even brackish borehole water but water containing a large proportion of organic material can have a bad effect on the lime hydrate. The water required to slake quicklime to:

a) a dry lime hydrate is around 550 litres per tonne quicklime,

b) a lime putty is around 1300 litres per tonne quicklime depending on the consistency preferred.

The exact quantities required will vary from one quicklime to another and can best be determined by trial and error. In general however, highly reactive porous type quicklime will require a greater proportion of water than dense or overburnt quicklime. Also, dolomitic lime will normally require less water in hydration since only small portions of the MgO content, if any, actually hydrate.

3.4.2 Rate of hydration

The rate of hydration is determined by the type of stone that is fired to start with, and the conditions to which it is subjected during firing. Complete hydration can take place in a matter of a few minutes or continue over a period of months. The factors which determine the rate of hydration are:

a) A quicklime with a high MgO content has a slow rate of hydration since it is normally overburnt when fired at the temperature necessary to calcine CaCO3.

b) A pure, high calcium lime hydrates faster than one containing impurities. Impurities cause the stone to overburn at lower temperatures which reduces porosity and consequently the rate of hydration.

c) A lightly burnt, porous quicklime will hydrate faster than an overburnt, dense one.

d) If quicklime is crushed to a size smaller than 25 mm the rate of hydration is increased.

e) The rate of hydration increases with an increase of both the temperature of the quicklime lumps and of the water used for slaking. If the quicklime lumps are slaked immediately after they are extracted from the kiln, i.e. whilst they are still slightly hot, and the heat from the waste gases is used to heat the water of hydration, the rate can be increased. With some limes a 10% increase in water temperature could as much as double the rate of hydration.

f) The use of an excess amount of water applied to the quicklime at a rapid rate retards the rate of hydration.

g) If the quicklime and water mixture is agitated during hydration the rate is increased.



3.4.3 Hydration of magnesian limes

Magnesian limes are slower in slaking than calcium limes due to the sintering caused by the overburning of the magnesium carbonate portion of the stone. Overburnt magnesian limestone or dolomite hydrates very slowly and is just about impossible to hydrate when impure.

Since most of the magnesium oxide portion remains unslaked when using hand slaking methods, less water will be required. Searle suggests that up to 20 % less water will be required for hydration. The wet slaking method described below (handslaking) is a suitable simple means of slaking magnesian limestone quicklimes. The period in the slaking pits can be extended to 1 month.

3.4.4 Methods of slaking

Quicklime can be hydrated either by mechanical means or by hand slaking. For a small scale operation in a situation where employment creation is a priority, labour is plentiful and can be hired at a sufficiently low cost, and the quality of the material fired differs from one batch to the next requiring special attention in slaking, hand slaking is likely to be the most cost effective, and also preferable from the point of view of quality.

3.4.4.1 Hand slaking

One method of hand slaking to produce a dry lime hydrate is as follows:

1. Spread a manageable amount of quicklime on the slaking floor in a layer around 250 mm thick.

2. Spray slowly, using a watering can, approximately 1/3 of the required water over the surface of the layer, and mix. Do the same for the second and third portions. If the correct amount of water is used, after the third spray the hydrated lime powder formed will be slightly damp.

3. Once the watering procedure is completed pile the hydrate in a mound or store in a silo for a period of 12-24 hours so that the slaking process may be completed.

4. Screen or separate hydrate and then bag.

The method of hand slaking to produce a lime putty is as follows:

1. Spread lime lumps in a shallow slaking pit.

2. Using a watering can, spray all the water necessary to produce the required consistency lime putty whilst stirring continuously using paddles or some other means.

3. Leave in the slaking pit for 12-24 hours to complete slaking.

4. Take lime putty from the pit and screen out core and overburnt lumps above 2 mm diameter.

5. Take slurry to slaking pits in which it is allowed to slake for a period of a week before using. The oversize core and overburnt material can be slaked separately for a longer period in deep slaking pits and then rescreened. (See hydration of magnesian limes, section 3.4.3)


Hand Operated Lime Putty Production System

3.4.4.2 Mechanical slaking

Mechanical methods of slaking follow the same process as hand slaking. The difference is that water is added in specifically measured quantities and at predetermined rates to produce either a dry or wet lime, and mixing is done mechanically. For a dry hydrate, the lime can then be screened by a barrel screen or an air separator can be used to separate the oversize core or overburnt material. The screened or separated lime should ideally not contain more than 5 % of material greater than 200 mesh (74 µ), but 30 mesh (500 µ) diameter is acceptable especially if the lime is softburnt, i.e. contains few overburnt cores. Lime slurry should be screened ta contain stone lumps less than 2 mm diameter. Overburnt lumps below this size will slake completely in the slaking pits.


Mechanical Methods of Producing Lime Putty

3.4.5 Causes and effects of a badly hydrated lime

Drowning: -If water is supplied too quickly to the quicklime lumps, their surfaces will hydrate but the water will tend not to penetrate to the interiors of the lumps. Special care must be taken to avoid this when impure, dense or dolomitic quicklimes are being slaked since they are particularly susceptible to this phenomenon due to their relatively low hydration temperature and rate of hydration. The result of drowning is incomplete hydration.

Burning in hydration occurs when too little water is mixed with the quicklime. A portion of the quicklime remains unslaked.

Whatever the cause, the effect of a badly hydrated lime is the presence of unhydrated cores in the product. The presence of these in lime for use in mortars and plasters is particularly harmful since it is the cause of cracks in mortar joints and popping in plasterwork.

Recarbonation: - The quicklime lumps left lying for extended periods in the open are slaked by absorbing moisture from the air. In addition to slaking however, they absorb free CO2 from the atmosphere, thus recarbonating. Recarbonation results in a reduction in the available oxide content (CaO and MgO) which reduces the quality of the lime.

TO PREVIOUS SECTION OF BOOK TO NEXT SECTION OF BOOK