Back to Home Page of CD3WD Project or Back to list of CD3WD Publications

CLOSE THIS BOOKSmall Scale Processing of Oilfruits and Oilseeds (GTZ, 1989, 100 p.)
2. Target Groups and Technologies
2.1 Family level
VIEW THE DOCUMENT(introduction...)
VIEW THE DOCUMENT2.1.1 Oil palm fruit
VIEW THE DOCUMENT2.1.2 Oil seeds
2.2 Village level
VIEW THE DOCUMENT(introduction...)
VIEW THE DOCUMENT2.2.1 Oil palm fruit
VIEW THE DOCUMENT2.2.2 Oil seeds
VIEW THE DOCUMENT2.3 District level

Small Scale Processing of Oilfruits and Oilseeds (GTZ, 1989, 100 p.)

2. Target Groups and Technologies

2.1 Family level

In most societies, the family comprises the smallest economic unit. In developing countries, however, a family does not usually consist simply of husband, wife and their children. More often, a family includes other relatives (grandparents, grandchildren, cousins, etc.) or even close friends living in the same household. In islamic countries, a family might include a second or more wives and their children. In traditionally oriented societies, the extended family is still very important for the social identity of the individual.

Viewed from the point of oil processing, a family is defined here as a group of people living together in one household, ranging in numbers from one (exceptionally) up to 30, sharing common social and economic interests and usually having their meals together. Oil processing at this level of social aggregation primarily aims at subsistence needs, but also contributes to cash income.

In many areas of developing countries, oil fruits and oil seeds are available as a rawmaterial, and processes to prepare vegetable oil are known to the population. The modest needs for vegetable oil for the family pot are supplied by the women, following traditional methods of processing.

Next to the production of oil for the family, women also make products for sale on the local market to earn the money required to pay for their contributions to other family needs, such as the ingredients for the daily family pot. These are generally made up by some vegetables and spices and, when the money is available, by some (dried) fish or meat, all prepared into a sauce. This sauce is eaten as a relish, that accompanies the staple, which is based on a starchy food as a grain or a root crop.

When men produce an oilcrop that must be processed before marketing, the processing is generally not carried out at the family level. When sizable quantities are involved, the processing is carried out by specialized groups at the village level. This will be dealt with in the next chapter.

Below, a description is given of some traditional methods at family level to process oil palm fruit and oil seeds for food and cash income.

2.1.1 Oil palm fruit

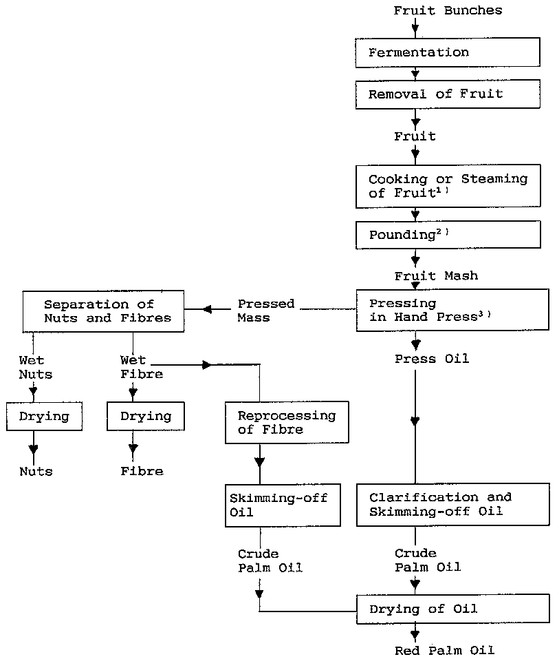
(see Flowsheet 1)

The semi-wild palms are mainly of the “dura" variety. The aura fruit contains large nuts with a thick outer shell. Around the nut is a relatively thin layer of oilcontaining fruit pulp.


Flowsheet 1 Traditional Process for Oil Palm Fruit

Women search for fruits that have dropped out of the bunches from the trees or buy loose fruit at the market. Women do not climb palms and thus can only obtain bunches of fruit that have been cut by the men. Women can pay men to climb the trees and cut the bunches. Bunches have to be stripped to obtain the fruit.

The fruit can be more easily separated from the bunches after fermentation in a heap for 3-4 days. To facilitate the separation the bunches can be cut in small clusters before fermentation.

The fruit is cooked and subsequently pounded using mortar and pestle. When larger quantities are to be processed, in some areas, the fruit is pounded using a halved drum and a large number of pestles or the fruit is mashed by trampling with the feet in a pit. Men can assist with the stripping of the bunches and the mashing of the fruit. After crushing by pounding or trampling, the mass of fruit pulp and nuts is mixed with excess water. The nuts are washed free from pulp and are allowed to settle to the bottom. The fibres are then thoroughly washed with water and finally pressed out by hand to remove all oil and oil-containing cell material.

In some areas just the floating cream is collected, whereas in others all the liquid that remains after removal of the nuts is taken. This mass is transferred to a drum and boiled for a few hours. The palm oil at the top is skimmed off and finally purified and dried by heating in a separate pot. The remaining sludge is sometimes concentrated by boiling and used for food.

The nuts are spread on the ground and dried in the sun, after which they are cracked to obtain the kernel, traditionally by tapping between stones. The fibre is also dried and used as a combustible.

The required time reported for processing one drum (44 gallons or 2001), containing around 150 kg of palmfruit, is on the average 24 and 32 man working hours respectively for Benin and Gambia.

Oil recovery out of a drum varies between 9 kg for aura' oil palm fruit in Gambia, about 15 kg for aura fruit in other countries and as much as 20 kg for a aura! tenera (improved variety) mixture in Cameroon.

Traditionally, the fruit could be left to ferment for days, making the processing quite easy. However, this oil contains a high percentage of free fatty acids and has a sharp taste. It is therefore known as “hard" oil.

Possibilities for improvement

In principle the traditional method for processing oil palm fruit is based on the separation of the oil-containing cell material from the nuts and the fibre followed by the extraction of the oil from the cells by prolonged cooking. This process has a limited oil recovery and requires much water and energy.

These drawbacks can only be overcome by changing to a process that uses practically no water but demands thorough preparation of the fruit, before the oil can be extracted with a hand press.

Since such a system requires much more investment than the traditional process, it is not a feasible proposition at the family level. Only at village level can the investments be justified either in the form of a service system, to be used by processors against a fee' or as an asset of a specialized informal or formal co-operative. Details of the processes are given under 2.2.1.

2.1.2 Oil seeds

(see Flowsheet 2)


Flowsheet 2 Traditional (wet) Process for Processing Oil seeds (General Flowsheet)

1. With groundnuts, palm kernels and often with shea nuts.

2. By pounding, crushing between stones or a stone and an iron bar or by the service mill; fresh coconut is grated.

3. Groundnut paste is treated by stirring and addition of some water (12 %). Crushed palm kernels are cooked in excess water. Shea nut paste is treated by beating in air and washing of the cream or cooking in excess water.

4. Tunkusa and kuli-kuli for human consumption from groundnuts; animal feed from palm kernels and coconuts.

Groundnuts

Groundnuts are almost exclusively processed in combination with the utilization of the residue for human consumption. In fact often the by-product, a kind of a snack, has to be understood to be the main product and the manufacturing of the groundnut oil only as part of the process.

In Ghana the following process was observed:

- decorticated groundnuts are roasted, treated by a rubbing action and winnowed to remove the pellicles
- the nuts are crushed between stones, several times to obtain a fine paste
- this paste is stirred vigorously, while gradually adding some hot and/or cold water (about 10 % w/w)
- when the oil appears it is skimmed off and the mass formed into large balls and some more oil is pressed out by hand; the balls are called: tunkusa
- the tunkusa is subsequently processed into kuli-kuli, a ring or ball-shaped snack, prepared by frying products moulded out of tunkusa in groundnut oil. It can also be used as the main ingredient for “groundnut soup".

For Burkina Faso, a similar process has been described.

A typical example has shown a recovery of 0.5 kg oil and 3.5 kg kuli-kuli (out of 3.8 kg tunkusa) from 4.0 kg of groundnuts; the production of the oil and tunkusa took 5 man working hours.

Palm kernel

After cracking the palmnuts, the palm kernels can be separated out. Traditionally they are processed into an oil after roasting. The roasting makes the palm kernels brittle and more easy to crush by pounding. However, the quality of the oil deteriorates because of the temperature and the oil becomes dark coloured. After roasting the kernels are pounded. Then the pounded mass is mixed into excess water and boiled for hours, during which the oil is skimmed off. Finally the oil is dried by heating. 18 kg of palm kernels give I gallon or 4 kg of oil in about 12 man working hours.

Coconut

The basic way to process fresh coconut is to cut the coconut lengthwise in half and to remove the white kernel or so-called 'meat'. The meat is first grated on a grating surface by hand then mixed with water and pressed out by hand or foot. This procedure is repeated several times. The coconut milk obtained is left to stand for a few hours to permit the separation into a supernating oil-containing cream and water. Subsequently the cream is collected and transferred into a cooking pot and heated under continuous stirring to dry the oil by boiling. The protein in the cream coagulates and dries. The oil is filtered. The residue can be eaten as a snack.

Shea nut

Also shea nuts are processed following a wet process. This process has been studied in Mali and includes:

- drying and roasting of the nuts - decorticating of the nuts
- pounding of the shelled nuts into a liquid mass, that contains particles smaller than about 3 mm
- crushing of the mass into a very fine paste between stones or a stone and a metal bar
- in some areas the brown paste obtained is mixed into water, and air is brought in by beating, a cream appears; this cream is washed several times to remove all brown particles and transferred into a cooking pot; the cream is heated until the oil is collected at the top; the oil is skimmed off
- in other areas or later in the year the brown paste is mixed into boiling water and boiled for an hour, after which the oil is skimmed off; more water is added and boiling continued; finally, a second layer of oil is skimmed off
- by the next day the oil has hardened into a fat, and can be packed in leaves.

The time required for processing (grinding and oil extraction) of 12 kg shea kernels was found to be at least 18 man working hours, of which 14 hours were required for grinding. Generally, however, much more time is needed. Oil recoveries depend on the quality of the nuts and the skills of the women and can range from 20 % to more than 40 % on kernel weight. Normal yields have been reported to be between 20 and 30 %. In South Mali, recovery rates of 34 to 41 % have been reported recently.

Possibilities for improvement

Traditional methods make use of readily available utensils as a pounding mortar, crushing stones, calabashes and cooking pots. As they all apply water to assist the separation of the oil, these methods have in common that crushing of the seed into a very fine paste is essential. This stage is the most time consuming and exhausting one. This drawback of traditional methods can only be overcome by crushing using mechanical means. Such means, as motorized mills, require considerable investment and are only feasible at the village level. In fact they are already available in many villages in the form of so-called “service mills".

The only way to avoid the use of a motorized mill is to change to a complete dry process using a hand press. During this process the seed is treated before pressing with care, by crushing into flakes, moistening and heating, in order to make the oil available so that it can easily be extracted by pressing.

The equipment to be used is unsophisticated and sturdy. However, investments required are only feasible at the village level. The process will be treated in detail under 2.2.2.

2.2 Village level

In most rural areas of developing countries, the village is not just a conglomeration of huts and houses but still a functioning community with traditional cultural values and, to a certain extent - common economic interests. Within a village, people might often or regularly come together to do work which is more easily or more effectively done in a sizable group than individually or with family members.

Referring to oil processing at village level, the need either for a specialized trade or for the people to cooperate in groups arises when the quantities to be processed become larger. In West Africa, one comes across groups, processing oilpalm fruit, mainly consisting of women. On the Indian subcontinent, one will find the village oil man, operating his animal drawn gahni for the processing of oil seeds. These systems are generally operated on~a service basis as so-called “service mills", processing the rawmaterials for the client against payment in cash or in kind:

In case the quantities concerned guarantee enough supply, investments in equipment with improved oil recovery or with a labour saving effect can become profitable. The ownership of this improved technology is usually in the hands of individuals, but in the framework of development efforts, self-help groups, pre-cooperatives and more formal cooperatives have been encouraged to establish oil processing units.

However, as mechanized equipment tends to be dominated by men, a shift from processing activities from many women, who are the traditional processors, to a few men can be the result. To make it possible for women to stay in business, the emphasis in recent years in improving traditional technologies has been put on hand-operated equipment.

Below, the existing and possible systems for the processing of oil crops at the village level are presented.

2.2.1 Oil palm fruit

(see Flowsheet 1)

In West Africa, specialized groups can be found when larger quantities of oil palm fruit have to be processed. These groups are well organized and have been reported to be able to process 3-6 drums (450-900 kg) of fruit per day, using traditional methods.

Handpresses

The main drawback of the traditional process with its large water consumption, has been eliminated by the use of presses. These were initially modified wine presses, e.g. the so-called “Duchscher" curb press, which was at one time built in Luxembourg.


Figure 9: Duchscher Curb Press

Only in Nigeria were these presses made available as privately owned service mills all over the country. The owner of the fruit could come with his fruit and his crew to use the equipment of the mill (as boiling drums, pounding mortar, the press and a clarification drum) or he could bring the fruit to have it processed by the mill. In this last case the owner of the mill would process the fruit with his family. Later on hydraulic presses were introduced but not accepted.

Elsewhere, groups working in the field of Appropriate Technology, took up the design of presses to be manufactured from locally available materials. These groups are for example TCC (Technology Consultancy Centre, Kumasi, Ghana), who designed a press with the spindle in the centre, and ENDA (Environnement et Developpement du Tiers Monde, Dakar, Senegal), who adopted an already existing design for dissemination. Other countries from which activities have been reported are Cameroon, Liberia, Sierra Leone, and Togo.

Hand presses make the traditional process simpler (see Flowsheet 3). However, the need for intensive pounding remains. In order to facilitate the pounding step, KIT (Koninklijk Instituut voor de Tropen, Amsterdam, the Netherlands) has introduced the reheating step, during which the fruit pulp is completely digested. Pounding is only required to remove the pulp from the nuts. The actual digesting of the fruit is carried out by steaming, during which the cell walls are weakened, the protein in the cells denatured and the micro oildroplets, as originally present in the cells, combined to larger droplets, which are more easily pressed out.


Flowsheet 3 Usual Process for Oil Palm Fruit with Hand Press

1 Steaming is advised to prevent the decomposition of intercellular cement.
2 Pounding can be mechanized for example with the TTC palm fruit pounder.
3 To be carried out with any press, sturdy enough to press mixtures of nuts and fibre (see 5.1).

A complete process has been designed, starting with the steam sterilization of the bunches to the final drying of the oil, to improve upon its storage properties. When the fruit is cooked in water, the intercellular cement dissolves, giving a suspension of cells (still intact), from which it is difficult to obtain the oil. This problem is avoided by the designed steam sterilization process. To be able to process aura oil palm fruit with a good recovery, fibre has to be recycled and mixed into the mass to be pressed, to prevent the nuts from touching. As the ratio of fruit pulp to nuts in Tenera fruit is higher, it can be processed without recycling the fibre. However, to obtain maximum oil recovery, it is recommended to reheat and press the fibre (or the fibre/nut mixture) a second time. The complete process, including all process steps, is presented as Flowsheet 4. With this process it is possible to keep apart small quantities to be processed separately; an advantage, because generally women do not want to have their own fruit mixed with that of others.


Flowsheet 4 KIT Process for Oil Palm Fruit with Hand Press

1 When processing aura oil palm fruit it is advisable to reheat the recirculated fibre. This is, however, sometimes very complicated. In that case the fibre can be mixed in immediately before pressing. When processing Tenera oil palm fruit reheating is required in case the fibre (or fibre/nut mixture) is reprocessed.

2 When processing aura oil palm fruit, recirculation of fibre is required to prevent the nuts from touching.

3 To be carried out whith any press, sturdy enough to press mixtures of nuts and fibre.

Details on an oil palm processing project in Togo using this system are given in Chapter 3.

Although the KIT process can improve much upon the oil recovery, this process is not appreciated everywhere. Some reasons are:

- the large quantity of fibre to be recirculated in the case of fruit with an extremely low pulp content;
- the loss of the possibility to obtain a valuable sludge to be used for food.

To overcome these drawbacks, while still improving workload and oil recovery, a semi-traditional process was introduced for instance in The Gambia and Guine Bissau. It includes the traditional separation of fibre, oil-containing cream and nuts in water. The fibrous material however is subsequently steam-heated and pressed. The cream is boiled for oil and sludge, as traditionally.

Mechanized systems

Mechanized systems become feasible when really large quantities are involved and regular processing is possible. The first step to be mechanized is the pounding. TCC has developed a horizontal mechanically-driven pounding machine (see Figure 10). This machine is continuously operated by feeding cooked fruit at one side. Digested fruit, ready for pressing, is produced at the other. The capacity of the pounding machine is 100 kg per hour. TCC supplies a steam sterilization kettle and a clarification kettle as well.


Figure 10: Palm Fruit Pounder (TCC)

The nominal capacity of the TCC system, equipped with a steam sterilization kettle, a pounding machine and two hand presses is 600 kg tenera fruit per day (giving about 144 kg or 24 % of oil). It can be estimated that at least 8 women are required, the equivalent of 8x8 working hours.

Even more than 40 years ago, the French firm “Pressoirs Colin" developed a continuously working press that carried out the actions of digesting and pressing at the same time. This press was originally meant to be operated by two men. However, it has appeared to be far too heavy for continuous manual operation. When engine driven, this press is an interesting possibility, particularly for the processing of tenera fruit on a relatively large scale. In Cameroon, APICA developed a press, based on the same principles. This press is called the “CALTECH" (see Figure 11).


Figure 11: CALTECH Oil Press (APICA) (manual version)

APICA started with a manual version. This press appeared much too heavy as well. It could not be operated by the same men for more than half an hour. Its nominal capacity is 100 kg per hour. The motorized version (2.3 hp = 1.7 kW) has a capacity of 200 kg per hour. The motorized version of the “COLIN" press, presently on the market as the press SPEICHIM M-10 (4.5 hp = 3.3 kW) has a nominal capacity of 300 kg per hour.

Oil recoveries, reported for the traditional process, the KIT process, the CALTECH and the COLIN expeller, are given in Table 8.


Table 8: Palm Oil: Oil Recoveries Obtained with Different Processes and Equipment

1 Source: Traut, G. Use of Colin Press for Traditional Palm Oil Processing. In: Report of the First African Small-Scale Palm Oil Processing Workshop, NIFOR, Benin City, Nigeria 12-16 October 1981, FAO, Rome 1982.

2 Source: UNATA, Report on comparative tests for COPROCO, 1986.

3 Source: KIT, Report on feasibility tests for CONGAT, 1986.

4 ()=Calculated on the basis of fruit to bunches ratio=0.64

2.2.2 Oil seeds

The service mill

In West Africa, oil seeds are generally processed to sell the product on the weekly market. In that case it is a great advantage, if a reasonable quantity can be processed at any one time. This is possible by using the services of the local grain mill, which operates on the principle of a rotating disc. As discussed above, the crushing stage in the traditional process is the most labour-intensive and exhausting one. A women processor can have her oilseed crushed for a fee, if a grain mill is available and if the miller is prepared to crush the oilseed concerned (which is not always the case, because the mill becomes dirty with sticky material). A drawback is of course that a great deal of the added value has to be paid to the miller.

A typical example is the groundnut processing into oil and tunkusa (see 2.1.2). It was observed that a quantity of 18.1 kg shelled groundnuts was processed into 3.7 kg oil and 15.7 kg tunkusa (giving 14.6 kg kuli-kuli) by 3 women in only 8 working hours, using the service mill for grinding the groundnuts. Crushing by hand would have required about 20 hours alone. Service mills of the type suitable for grinding oilseed can be found over the whole of West Africa. Oil seeds which can be crushed in such mills include: groundnuts, palm kernels, and shea nuts. Coconut can be grated by service mills equipped with a grater.

The use of mechanized size reduction replaces not only heavy and exhausting work, but also improves oil recovery, as a much larger number of oil-containing cells are opened to produce oil.

The ghani

On the Indian subcontinent, one will come across the ghani oil mill as the village level processing system.

The ghani consists of a mortar and pestle in which the seed is crushed. Pulverization and oil expression are carried out at the same time by rubbing the seed between the pestle and the wall of the mortar. Water has to be added to realize a preparation process, called “cooking", by which the oil emulsion in the cells is broken, and the micro oil droplets are combined into larger ones. The ghani process requires much mechanical energy. A ghani operated by one bullock (the equivalent of 0.35 kW) can process 5 kg oilseed in about one hour. Hence, 0.35/5 or 0.07 kWh are required to process I kg of an oilseed into oil. This energy consumption is about equal to the maximum amount of energy required by small oil expellers.

(Oil expellers require between 1.5 and 2.5 kW to process 35 kg of an oilseed per hour, or between 0.04 and 0.07 kWh per kg oilseed.)


Figure 12: Power Ghani

Besides, the ghani requires a lot of maintenance and repair, as the surfaces of the mortar and the pestle suffer much abrasion. The mortar can be recut 2-3 times but has then to be replaced. The pestle needs to be replaced at regular intervals as well. Every 48 hours these surfaces should be checked on wear. Also the bearing at the top has to be checked regularly.

The introduction of a mechanized version into Tanzania, the so-called "power ghani" has had disappointing results, since special skills seem to be required for their operation and maintenance. In India, these mechanized versions are quickly replacing the original animal-driven ones. Also modernized versions are available, equipped with a turning mortar instead of a turning pestle as is the case with the traditional ghani. Ghani oil is highly appreciated because of its special flavour, particularly in the case of mustard seed oil.

The hand press

Although the wet process can be improved by mechanized size reduction using a motorized disc-mill or a motorized grater, it can be of advantage to introduce the dry process, using a hand press.


Figure

Figure 13: Palm Nut Cracker (KIT/UNATA)
Figure 14: Cocos Grater (KIT)


Figure 15: Roller Mill (KIT/UNATA)

As no motorized equipment is required, it is particularly suitable as a women's activity, enabling the maximum of the value added to be retained by the processors themselves. The dry process consists of the five process-steps shown in flowsheet 5.


Flowsheet 5 Dry Process for Processing Oil seeds (General Flowsheet)

1) decortication: to prepare a rawmaterial for further processing with the highest possible oil content,

2) size reduction: to obtain a well crushed material, with still some coherence, to facilitate filtration during pressing but to avoid the pressing-out of fine material with the oil. The best way to crush is between rollers into very fine flakes, preferably thinner than 0.1 mm. Particles to start with should be smaller than 5 mm diameter.

3) cooking: to prepare a mass in which the oil is present in a form that it can relatively easily be pressed out. During cooking the following processes take place:

- weakening of the cell walls,
- enaturing of proteins, destabilizing the oil emulsion, the original form in which the oildroplets are present in the cells,
- coalescence (flowing together) of micro oil droplets into larger ones, - diminishing of viscosity because of higher temperature.
Cooking is a process in which temperature, moisture and time play an important role.

4) pressing: to separate the oil from the rest of the seed. To be able to use a press with the lowest possible maximum pressure, size reduction and cooking should be carried out with great care. For most oil seeds optimal conditions are achieved by pressing at about the same moisture content as that of the original rawmaterial. In that case, the maximum pressure should be 60 kg/cm². Higher pressures have, in that case, little effect, as the mass will be extruded through the holes in the press cage. Oil recoveries are good, while equipment remains simple. At higher maximum pressures either cage contents become inefficiently small or the equipment becomes much too complicated and too expensive.

5) drying of the oil: to prepare a dry and pure oil, fit for long-term storage. Oil should be dry and free of impurities. The oil has therefore to be heated to 130°C to remove all traces of moisture. After leaving the oil to stand for a few days, the impurities will have settled and pure oil can be decanted. The oil should be filled to the top in clean and dry bottles or tins, and stored in a dark and cool place. Oil treated in this way has a shelf- life of at least 6 months.

KIT has developed unsophisticated equipment to carry out the dry process, completely by hand. It can be used to process oil seeds at the village level as: groundnuts, sunflowerseed, palm kernels, coconuts, sesame seed, rape- seed, castor seed and shea nuts.


Figure 16: Heating Oven (KIT)

The equipment consists of the following (hand-operated) machines:

- sunflowerseed decorticator or palm nut cracker (see Figure 13), to be rebuilt into a hammermill
- winnower
- roller mill (see Figure 15)
- "cooking" furnace (see Figure 16)
- hand press (see Figure 17)


Table 9: Typical Performance of KIT/UNATA Hand-operated Equipment:¹,²

1 Other seeds that can be processed following the KIT/UNATA hand-operated system include sesame seed, rape and castor seed.

2 Performance according to field experience.

3 Seed as described: groundnuts (decorticated), sunflowerseed (not decorticated), palm kernels (after cracking of palm nuts), coconuts (as such).

4 Dried for two days ( =30% moisture).

5 Oil content and recovery are not given as a percentage, but as kg per 100 nuts!

A grater for grating fresh coconut (a drill type) and a different type for half dried copra (disc type, see Figure 14) are under development. Originally, hydraulic hand presses were used, based on hydraulic lorry jacks.


Figure 17: Spindle Press (UNATA)

It appeared, however, that already at a maximum pressure of 60 kg/cm² good oil recoveries could be obtained and therefore the UNATA spindle press was adopted. The press was redesigned to meet the requirements and has been put into production (see Figure 17). Only for shea nut processing does this press not give a good oil recovery, as a maximum pressure of 120 kg/cm² is required. Up to now, only the hydraulic press, designed for the GTZ/GATE project in Mali, can be efficiently used to process shea nuts.

However, a spindle press for shea nut processing is under development. The performance of the KIT process, using the UNATA spindle press, is given in Table 9.

In Tanzania, IPI has developed equipment for processing sunflowerseed, following the same process. The equipment is described in Chapter 5.1.2.

IPI has carried out detailed research on the effect of the different process steps described above on the overall press efficiency; i.e. the oil recovered as a percentage of the oil present in the rawmaterial. The results are illustrated in Figure 18.


Figure 18: Oil Yield as Determined by the Number of Machines Used in the Process for Sunflower Seeds (IPI)

Legend for combinations tested:

- P: Press (alone) - DP: Decorticator + Press
- RSP: Roller mill + Scorcher (cooking furnace) + Press
- DSP: Decorticator + Scorcher + Press
- DRSP: Decorticator + Roller mill + Scorcher + Press

For its hand-operated system, IPI advises boiling the crude oil with salt (2 %) and water (10 %), decanting and filtering through a cloth. The performance of the IPI system is summarized in Table 10.


Table 10: Typical Performance of IPI Hand-operated System

In Chapter 3, details are given on the sunflowerseed processing project in Zambia and on the GTZ/GATE project in Mali. The economic aspects of these activities are worked out in Chapter 4.

Oil-Expellers

The dry process cannot only be executed by mechanical or hydraulic presses, but also by continuously operating screw presses, generally named oil expellers. An oil expeller consists of a perforated cage in which a tapered screw turns. The screw is tapered in a way that the free space between the centre of the screw and the cage gradually becomes smaller to the end of the cage. With this system, very high pressures can be exerted on the material to be pressed.

The rawmaterial has to be prepared in principle by decorticating, crushing between rollers and cooking. Depending on the type of machine, however, some oil seeds can be processed even when not decorticated. Expellers are usually driven by petrol or diesel engines or electric motors but can also be run on animal or water power.

The performance of an expeller developed especially for processing on a small scale is presented in Table 11. Other small expellers give comparable results.


Table 11: Typical Performance of Oil Expeller MINI 40 ¹,²

1 Manufactured by Simon-Rosedowns, Hull, England.

2 Figures from the manufacturer for one pressing only. More oil can be produced by pressing a second time.

The performance of an expeller developed for processing in one step (so-called "deep" pressing) is given in Table 12.


Table 12: Typical Performance of Oil Expeller MRN (AP VII) ¹,²

1 Manufactured by Maschinenfabrik Reinartz, Neuss, F.R.G.

2 Figures from the manufacturer. Even higher recoveries can be obtained with proper preparation including heating.

In the above tables, all data on performances are those given by the manufacturers and may have been determined under favourable conditions. After some time of intensive use, the oil recovery of expellers usually declines until an overhaul becomes necessary. Furthermore, it should be kept in mind, that oil expellers require considerable maintenance and repair, for which expensive spare parts are required. Generally, conditions in villages are such that it is very difficult to run expellers economically, if they can be kept running at all! Expellers are generally found in towns, e.g. in East Africa, where they are sometimes made available as service mills.

More details on expellers as alternative oilseed processing equipment are given in Chapters 3, 4 and 5.

2.3 District level

Oil processing at the district level (in the sense of a group of a few villages), offers interesting possibilities.

At this level, however, the technical performance of the equipment is only one side of the picture and, in fact, less problematic than the management of such a project. Important aspects include:

- the ability of the people concerned to organize themselves (in a cooperative or in a private business),
- the ability to handle funds,
- the ability to take care of the rawmaterial supply and
- the marketing of the products.

Nevertheless, centralization can contribute considerably to the feasibility of the more sophisticated technology as already described for the village level. For instance in the case of oil palm fruit processing, mechanized equipment, such as the TCC pounding machine and certainly the CALTECH and COLIN expellers, need to be well utilized owing to the high investments involved. Where the infrastructure is well developed and the distances not too far for economic transportation, a combination of the raw material resources of several villages and a centralized processing facility could be a realistic alternative to processing at the village level.

In that case, one could think of a well engineered unit, equipped with:

- steaming facilities for bunches and loose fruit
- threshing facilities
- a good quality expeller type press (such as the CALTECH or COLIN)
- clarification tank
- oil dryer.

In the case of oilseed processing, an expeller - often to be imported - could become a possibility, provided that technical prerequisites are fulfilled, such as the availability of spare parts and the necessary skills for maintenance and repair.

Apart from the technical aspects, it should be kept in mind that such highly mechanized technologies are in principle:

- capital intensive,
- labour-saving,
- economically sensitive to bad harvests and falling oil prices, and
- socially geared to the use by men instead of women.

A considerable decline in employment opportunities at the village level (particularly for the women) might therefore be the effect of a larger scale oil processing operation at the district level.

Although such units might look attractive from the technical point of view (see details in Chapter 5), the setting up of: centralized units cannot be recommended as long as there are still doubts as to the possibility of finding appropriate solutions for the technical as well as the man agement and more human-oriented problems.

TO PREVIOUS SECTION OF BOOK TO NEXT SECTION OF BOOK